国圣食品:如何从海带初加工向海带深加工发展,成为真正的海带大王?
福建省红太阳精品有限公司创办于1994年,是一家专业生产系列即食海带、酱菜、休闲素菜等食品的农业产业化国家重点龙头企业。
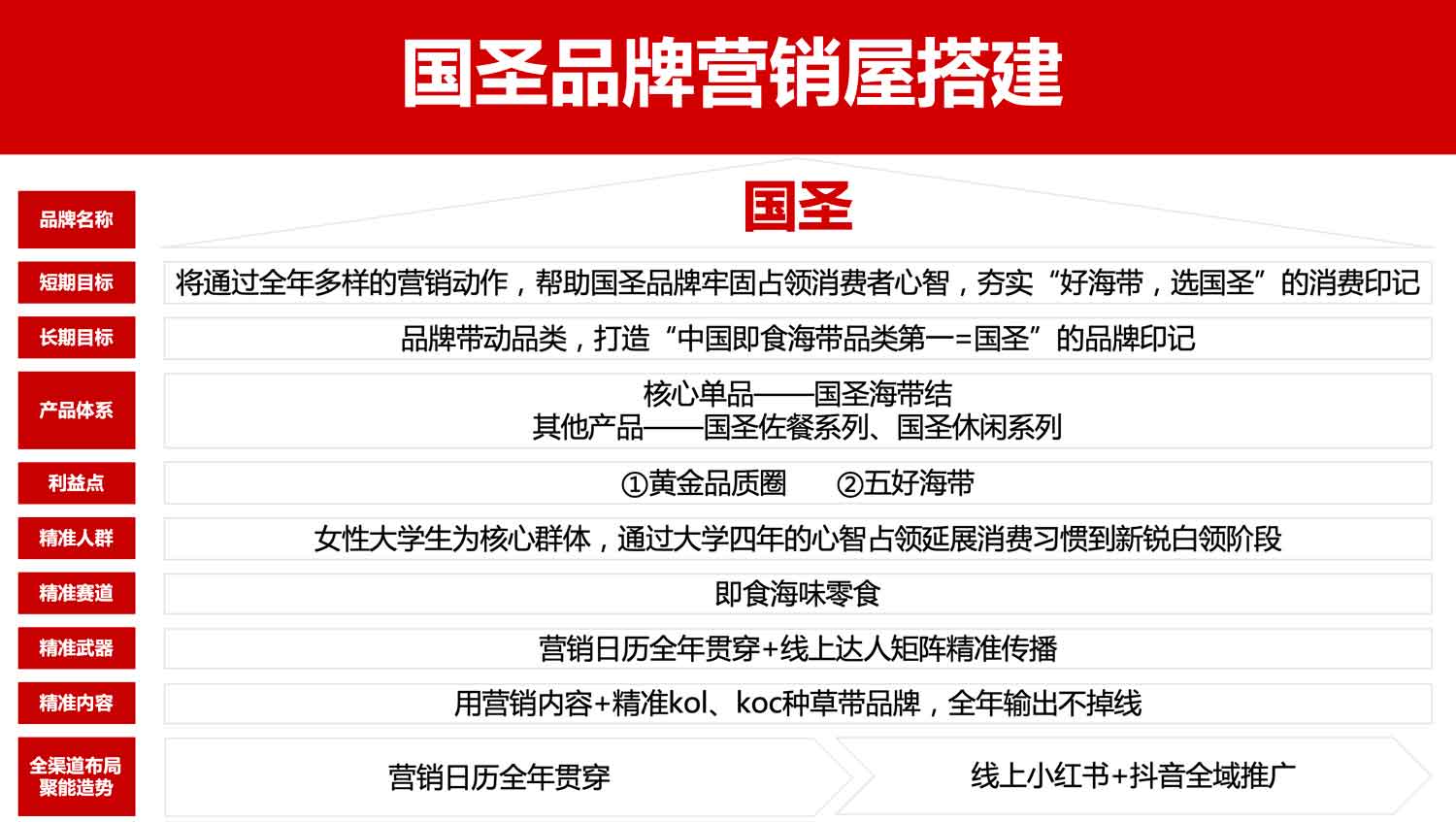
立足国圣品牌未来思考,国圣未来的发展路径是什么?对于国圣而言,需要在产业链方面要做真正有壁垒的事情,如何从海带初加工向海带深加工发展,成为真正的海带大王?
PART1市场洞察
1、海带需求量逐年递增,市场稳步发展
相关数据显示,2017-2021年中国海带的需求量增速呈现持续正增长的趋势,需求量也在逐年递增,2021年中国海带的需求量大约为173.05万吨。
2、国圣市场大盘:酱腌菜海带市场体量小,发展缓慢
3、国圣在上游有一定的价格优势,但需要规模化展开
国圣在南日岛进行原料采购,有一定的价格优势。但其也没办法形成垄断性的优势,无法影响原材料的价格,目前国圣生产成本相对小厂来比高,需要规模化效应摊未来需要投入精力,把一个产品做到相应的规模效应,连续十年保持稳定的产品供货价及优秀的生产工艺上。
4、国圣对顾客的议价能力弱
1)没有有效的品牌资产的积累,只在当地市场有一定的认知度,核心消费者记住的话语:国圣酱菜,佐餐至爱。
2)掐脖子,要利润:强大的渠道商会试图收取更高的毛利或者要求一些有利条款,获得更多价值。我们的议价能力较弱。无论是哪种形式,最终都会削弱企业营利性。
零食集合店趋势越来越明显--截至今年3月,全国开店20家以上的量贩零食品牌就有超过40个,门店总数接近1.5万家;未来全国量贩零食门店有可能达到8万家,甚至突破10万家。
零食很忙在今年短短四个月时间内,新增了1000家门店。
赵一鸣零食在2月份完成A轮融资1.5亿元,七八个月开店上2000家;目前全国门店总数突破3000家。
今年9月,万辰集团的四大品牌合并为好想来品牌零食,新开门店2000多家;截至9月底,万辰门店总数已达3700余家。
消费者对于价格要求越来越高 想要“质价比”的产品
经历过三年疫情后,消费者内心中留下的“疤痕效应”比较明显,对消费也越来越谨慎,对价格也越来越敏感。
消费者希望同样的价格下品质做到极限,即“好而不贵”。
质价比的“空缺”空间是存量竞争时代的“关键”所在。
对于渠道商来讲,国圣并没有议价能力,只能把利润分给经销商或者消费者
3)得益于目前国圣可以高喊海带第一品牌的大旗,需要投入营销费用影响消费者购买决策。继续做好品质、体验和产品的差异化,提供更多购买理由
5、圣对现存的竞争强度
目前主要影响利润的来源来自大品牌利用品牌力抢占市场,目前竞争的强度还在海带品类与其他品类的竞争,同时伴随着海带内市场的低价竞争,继续做好品质、体验和产品的差异化,提供更多购买理由。
国内酱腌菜行业生产企业数量众多,市场竞争激烈。
高端市场:被一批有实力的腌酱菜企业抢占,并取得了较为稳定的市场份额,市场集中度逐渐提高。
低端市场:市场十分分散,大部分企业规模较小,产品主要以中低档次和低附加值产品为主,技术水平和自主创新能力相对较弱,整体竞争力不强,依然依赖于成本控制和价格竞争,拥有自主品牌并形成一定规模的腌酱菜企业占比较低。
PART2战略破局
01
确定品牌定位
一句话讲清楚自身品牌的差异化,通过定位抢占顾客心智资源和空间。
品牌定位:即食海带品类首创者
02
创建话语体系
广告语:怕胖吃海带,认准国圣标!
03
建立品牌履历表
建立一张品牌的履历表,解答“我是谁、我有什么”的核心问题。

04国圣事业版图规划
1)新增:海带大单品培养市场
打造大单品,品类带品牌
打造海带深加工大单品,作为尖刀产品突围市场,主攻兴趣电商、流通渠道,打造爆品
一袋一结
海带肠、海带汤
海带早餐产品
海带拌饭产品
海带茶
海带脆片
……
2)休闲零食
跟随渠道扩张,借助趋势放量
零食集合店兴起,跟随渠道放量,培育海带品类口味
拳头产品 海带结
持续开发海带类产品,培育市场口味
产品开发量贩装品类
补充低端低价格带产品
3)佐餐市场
老品新做焕新生,提高铺市填空白
佐餐市场老产品包装更新,提高铺市率,打造样板市场,填补空白市场
拉高海带类产品占有率
产品结构慢慢向海带领域迁移
4)B端市场
稳住基本盘,维持现金流
维持现状,稳住基本盘,在B端稳固主专业海带生产商的形象,不做进一步资源投入
代加工产品

做大海带品类,推动海带全国化、年轻化,跟随渠道扩张,借助趋势放量老品新做,提高铺市,价格切市场,农村包围城市,打造大单品,品类带品牌。
PART3策略表现
创意就是将战略戏剧化,表现就是将战略视觉化
01
圣文化贯穿
圣之道——企业内驱核心
• 企业愿景:打造百亿级海带全产业链品牌
• 企业宗旨:为百姓尽心·为社会尽责
• 企业精神:艰苦奋斗·实干是金
• 安 全 观 :生产·质量·销售·供应·资金
• 价 值 观 :品德锻造品质·真品质我信仰
• 处 事 观 :想做事·能做事·做成事·做好事
• 人 才 观 :能者上庸者下·能者多劳·多劳多得
圣之品——企业发展能力
• 信任状:国家地理标志产品
• 品种:连杂一号优秀海带种精选优质健壮幼苗,深海养殖,无工业污染,把控源头品质
• 工艺:国内最先进的自动化生产线,建设全国最大的即食海带生产基地、全国规模化酱菜食品加工基地
• 技术 :6清3检5控2测
02
国圣品质 行业标准
借用行业成功认知 打造国圣品牌全局价值标签:
三选
选品质:甄选黄金品质产品
选基地:优选溯源原料基地
选部位:精选原料精华部位
三检
品质检:原料基地驻场品质检测
异物检:毫米级X光全时异物检测
成品检:食品实验室十项成品检测
三控
控安全:严控食安指标
控营养:严控健康指标
控环保:严控环保指标
黄金N5海带
黄金海域:25°N黄金海域——南日岛海带基地;
黄金产区:甄选8-15区深海海带,离岸1.5KM,水深15M以下,远离无染,品质优良。
黄金部位:海带掐头去尾除烂边,只取50%精华部位
黄金产量:选用仅占南日岛海带产量5%的新鲜有机海带(年产仅4000吨)
黄金标准:原料标准化,只选取长度不小于1.5M的优质海带
一个全新的名称独属于国圣:黄金品质圈
03
品牌符号诞生
国圣品牌符号是企业价值观的外化,是国民品牌和中国文化的多融合,是品牌态度的传播。
从抽象到具象:抓品质生命线——链文化广认知——紧箍表态度

抽象化信息被具像化,记忆效率就能够事半功倍
借势
我们要用中国最大,地位最强的超级IP母体——大圣
大圣具有一种无所畏惧、百折不挠的精神,走正道,做最好,同时具有利他达己的精神特征,并且大圣是一位家喻户晓的正向人物。我们取其大圣之灵魂或神(紧箍?金箍棒?大圣面孔?)

为什么用紧箍?
它是一种文明的基本精神文化特征,是固化在每个文明个体头脑中的价值观,是文明开始自律的一种象征物。
紧箍与国圣相结合,象征品牌核心价值观,中国国民食品品质领导文化,是国圣食品对于品质、安全为第一发展要素的自我觉醒,纵使企业大步跃进巨轮航行,但大道至简,品质当先,发展路上不忘初心,让国民吃的放心,是国圣发展进程中,不可懈怠的“紧箍咒”;

04
话语体系
品牌定位:即食海带品类首创者
企业定位:即食海带品类首创者
主品牌广告语:好海带,选国圣
主品牌广告语:国圣酱菜,佐餐至爱
休闲食品广告语:怕胖吃海带,认准国圣标








PART4配称落地
什么是配称?
配称是竞争优势核心要件,战略就是在企业的各项运营活动之间建立一种配称,各项活动之间的配称可以大幅降低成本或者增加差异性。
01
产品体系配称
包含产品结构、大单品策划、产品价值梯度、优势产品包装、货架权力及产品媒体化
1、没有顶层系统规划:过去这么多年,出新系列/新产品主要是为了配合销售的需求,没有统一的产品结构。
2、产品购买指南不清晰:单品与单品之间没有清晰的购买指南。
建立国圣海带三大角色类别
尖刀型:大多为公司已有的基础性产品,能够满足大众的基础消费需求,有一定的特色和优势,消费面广。如一袋一结
跟随盈利型:竞品有,我们没有,但是在市场上已经有了一定消费基础,具有广阔发展潜力的产品。如佐餐的小菜
趋势培育型:参考国内外行业发展趋势,符合未来消费需求,但是目前消费面比较窄,需要行业内企业共同进行教育和引导消费的产品。如代餐、海带拉面
由渠道驱动改为战略驱动,海带是国圣的核心资源禀赋,以国圣在休闲海带为金角品类,做大国圣海带的江湖名号。

由渠道驱动改为战略驱动
海带是国圣的核心资源禀赋,以国圣在休闲海带为金角品类,做大国圣海带的江湖名号。
国圣事业版图规划

1)TO C 零售市场
新增:海带大单品培养市场
打造海带深加工大单品,作为尖刀产品突围市场
主攻兴趣电商、流通渠道,打造爆品
一袋一结
海带肠、海带汤
海带早餐产品
海带拌饭产品
海带茶
海带脆片
-
……
休闲零食:跟随渠道扩张,借助趋势放量
零食集合店兴起,跟随渠道放量,培育海带品类口味
拳头产品 海带结
持续开发海带类产品,培育市场口味
产品开发量贩装品类
-
补充低端低价格带产品
佐餐市场:老品新做焕新生,提高铺市填空白
佐餐市场老产品包装更新,提高铺市率,打造样板市场,填补空白市场
拉高海带类产品占有率
-
产品结构慢慢向海带领域迁移
佐餐6+1,价格带切市场 农村包围城市,围绕2元价,打开局,下沉铺市场,学校类做补充
拉高海带类产品占有率
适当开发海带系列+产品
不做单一海带品类 海带碎等产品开发
2)TO B 代工业务/净菜
B端市场:稳住基本盘,维持现金流
维持现状,稳住基本盘,在B端稳固主专业海带生产商的形象,不做进一步资源投入
代加工产品
系列产品开发












02
渠道体系配称
1、渠道策略:渗透货架、单点破局、侧翼突围

2、终端渗透货架
①陈列盒:门口陈列盒要有,顾客随手拿着走
用于大部分门店,收银台陈列盒主要信息要放大,广告语 / 品牌名字。

②试吃台:新品要想货畅销,终端试吃不能少
主要目的:试吃活动是新品上市的必备动作,通过试吃去了解产品
设计原理:通过将核心产品做展示,放在试吃台上,突出自身价值,打击竞品

③挂条挂架:巧用挂条和挂架,小菜陈列跳出货架
主要目的:挂条和挂架能够跳出陈列,获得关注度

④落地箱:腐乳红蛋海带酱,畅销得靠落地箱
三种产品可以分箱,也可以一个落地箱三种产品

⑤形象堆:插卡堆头做突出,进店第一关注度
主要目的:购买理由可视化,提高购买转化率
设计原理:通过将购买理由可视化突出来为消费者提供更多的信息服务,从而降低消费者的决策成本,加快决策速度。

⑥货架插卡:货架插卡帮助产品说话,提供购买指南
主要目的:提高货架注意率与成交率,提供产品购买指南
设计原理:通过突出核心价值与产品卖点文案,为消费者提供购买指南

⑦端架插卡爆炸贴:热卖物料氛围强,打造品牌强道场
主要目的:打造整个品牌道场,成为门店最亮的产品
设计原理:通过打造氛围,为整个品牌提供脱颖而出的热销氛围


目标:快速全渠道铺市
1、 国圣集中精力开发有能力的大商,放权大商、不直接管理终端
2、 政策让利大商,初期动销大客户团队
3、 武器包/工具包服务大商
03
价盘体系配称
1、价格策略:顶天立地
全面价格带覆盖 —— 全面覆盖不同渠道
高端价格带占位 —— 设定品牌形象力及利润力
中端价格带维稳 —— 全面收割渠道流量
低端价格带渗透 —— 深度捆绑零食集合店
2、定价不是全局推翻,而是结合企业情况、市场导向因地制宜
规格机会:按购买渠道 按消费需求规格细分
购买渠道 —— 线上线下规格区分、散装称重 单包定量
消费需求 —— 尝新装/分享装/组合装/囤货装/...

渠道机会:
零食集合店快速释放产能,线上电商设立品牌高度


价格机会
中端价格带——拥挤!
低端价格带——利润微薄难以制造充足利润空间向市场进攻!
高端价格带——仅有卫龙与华味亨在染指!

04
营销体系配称
1、线下铺设主流渠道,做透终端卖货
主流渠道进攻的三大举措
铺市攻坚,物料堆头全面媒体化
拉动消费者,卖货喇叭/试吃/导购/买赠
-
做氛围,千元店/五千元店做标杆
2、线上搭建流量阵地,撬动原点人群


