保健品行业的6个经典案例分析
案例一:极暖良品品牌全案服务介绍——如何打造垂直细分领域品牌
一、项目介绍
极暖良品,一个致力于深耕“暖”这一垂直领域的品牌,应运而生在当今这个充满机遇的时代。在经济快速发展的同时,人们的生活节奏加快,体温下降,人情味似乎也随之淡薄,而“暖”成为了稀缺而珍贵的价值。极暖良品的诞生,正是为了回应这个时代的呼唤,通过提供全面的暖产品,不仅暖身,更暖人心,旨在创造一种全新的生活方式,让中国人的生活更加温馨、健康。
二、面临的问题
如何重塑一个垂直赛道的品牌?像全棉时代主要垂直于“棉”产品的研发,它的SKU有很多,但都无一例外聚焦于“棉”这个垂直赛道。还有一个闻名东南亚的日本品牌叫山田养蜂场,聚焦于“蜂”产品的研发,涉及到护肤品、天然食品、保健品等多种品类。极暖良品也想聚焦做垂直,垂直于“暖”,做暖的产品研发。
此外,随着消费者对产品品质和生活品质要求的不断提高,如何构建一个既能满足物质需求又能引起情感共鸣的品牌,成为另一大挑战。
更深层次的问题在于,如何构建一套完整的商业生态系统,确保品牌能够持续输出暖的价值,引领消费者走向一种更健康、更和谐的生活方式。
三、解题思路
为应对上述挑战,极暖良品采取了以下策略:
3.1 公司战略
核心判断:产品时代 →渠道时代→功能性品牌时代 →生活方式品牌时代
无论是产品时代、渠道时代还是功能性品牌时代,都基于一个中心就是产品功能,因为那时候商品短缺,只要商品功能能够填补目前市场的空白,就能达到立身之本的发展。但现在不一样了,商品过度饱和,这时候需要诉求一种好的生活方式,一种代表消费者的消费理念。


公司战略制定
基于战略根本判断,完成战略体系的整体构建。
极暖良品项目上,欧赛斯制定了如下的战略布局:
极暖良品战略破局点——采用专一化竞争,深度聚焦“暖”做重度垂直。
因此,我们制定了极暖良品的核心战略定位“中国暖生活方式的开创者”。

3.2 品牌定位
目前的市场格局继功能诉求为代表的品类之争趋近红海之后,我们认为基于生活方式价值的深度垂直竞争刚刚开始,在刚开始的阶段就要主张“先占有位、后入无门”,这也是机会的窗口期。
极暖良品明确自身为“中国暖生活方式的开创者”,将“暖”作为品牌的灵魂,不仅关注物理层面的温暖产品,更深入挖掘体验和情感层面的暖价值,提出“暖生活”的全新概念。品牌名直接与购买理由绑定,即“极暖良品=品牌名=购买理由”,降低了消费者的认知成本,构建起品牌与消费者之间的直接桥梁。
极暖良品的破局点也是基于此,我们希望极暖良品能够为每个人提供好的极暖美物。
超级广告语“每个人都需要的极暖美物!”
赤裸裸、一针见血的诉求极暖良品能够提供的价值,即是广告语也是购买理由。副诉求“让我暖你一生!”诉求了品牌的一种情感主张,是非常富有温度的一句话。

3.3 商业模式
极暖良品采用重度垂直的专一化竞争策略,深度聚焦“暖”这一核心价值,构建了S2B2C的商业模式,通过省联创、县联创的“平台+创业”模式,快速拓展渠道,形成广泛的联创会员网络。同时,推出“1+1+1+1+1”利润倍增计划,涵盖专柜销售、社群营销、团购分销、实体分销及网格合伙人会员销售,实现多元盈利模式。
3.4 品牌表现
品牌超级色彩:极暖红
欧赛斯项目团队在众多颜色中反复挑选斟酌,什么样的色彩最能彰显出品牌的高贵感和对女性目标人群爱的关怀。在不断的寻找和试错中,最终选择极暖红。
极暖红是一种具有温暖的色彩,颜色亮而不艳,不仅便于传播,具有包容性的红色。同时,极暖红给人一种文雅,柔和的视觉感受。大家比较容易接受和亲近它。这就是我们想要体现的品牌调性。


“极暖良品”用字体型的logo设计,体现了东方美学,同时设计既时尚,又方便消费者记忆,便于后期品牌的传播。圆圈符号,代表“暖日”,突出了极暖良品的“暖”,象征温暖着您的一生。logo以红色为主,体现出品牌的核心价值“暖”,四角做圆角化处理,给消费者带来一种视觉上的温暖。
极暖良品语言体系


极暖良品视觉应用



3.5 产品配称
极暖良品的产品线围绕“养、衣、用、美、住”五大生活场景,精选全球暖品,覆盖衣、食、住、行、用各个方面,通过买手制、OEM和自有品牌形式,打造高品良品矩阵。特别注重产品的研发创新,如极暖文冬姜系列,深度自研,满足消费者对暖的需求。
我们为极暖良品打造了五大生活场景进行产品的研发。
#“极暖·养”
侧重调理、疗养身体的用户需求。
#“极暖·衣”
基于衣着保暖的用户需求。
#“极暖·用”
集中熟络关节疼痛、舒缓宫寒、体寒的用户需求。
#“极暖·美”
基于暖价值的基础上,帮助用户减肥、促排、美容养颜等层面的用户场景。
#“极暖·住”
基于家庭范围内的产品研发。
3.6 价格配称
采用指高打中的价格策略,设定纺锤形价格带,即高质优价,确保产品在满足品质需求的同时,也能让大多数消费者接受,形成广泛市场覆盖。
3.7 渠道配称
极暖良品建立了线上线下融合的全渠道体系,包括极暖APP、传统电商平台、极暖BOX、极暖Station等多样的终端形态,以及与酒店、家庭、企事业单位等合作的特色渠道,形成了强大的渠道网络,实现了“暖生活”理念的广泛传播。
——线上渠道:
极暖良品app:(社群经销形式)提供暖生活方式产品
传统电商:天猫、京东等
——线下渠道:
极暖BOX:布局养生馆、SPA馆、地铁、社区入口等特定点位,铺设极暖·养、极暖·美为主产品
极暖Station:布局合作店铺,铺设极暖·养、极暖·用为主的产品
极暖Shop(mini):布局KA卖场、超市门口的专柜/专卖,铺设全产品线
极暖Hotel:与酒店、宾馆合作【极暖体验间】,产品旁置放二维码可直接购买,铺设极暖·住、极暖·养为主的产品
极暖Lab:极暖生活方式体验空间,成为城市地标,铺设全产品线
极暖Business:布局各企事业单位、商业论坛等活动,成为伴手礼
3.8 广告配称
通过“暖遍中国”全国广告攻势,结合“你生活中最需要的那个温度”为主题的创意广告,以及千万极暖中国计划等大型活动,有效传达品牌价值,激发消费者共鸣。极暖红作为品牌超级色彩,与极暖良品的品牌形象紧密结合,强化视觉识别度,形成独特的品牌记忆点。
暖生活产业招商大会
在全国范围找联创合伙人,一起来做“暖”事业。
个十百千万亿营销活动
目前极暖良品已获得了31亿的战略融资广告费用,用于支持后续的营销传播活动。
极暖美物系列直播活动
极暖也紧跟直播潮流,联合一些大V进行直播带货。
3600万联创会员系统
在3600万联创会员的基础上,做一些联动性的营销。共同把极暖良品垂直于暖需求,为中国有体寒、人情寒的人群提供良好的暖产品和暖服务。
四、取得成果
极暖良品凭借精准的品牌定位、创新的商业模式、丰富的产品矩阵、合理的价格策略、广泛的渠道铺设以及高效的广告传播,成功构建了“暖生活方式”的一站式购买平台,成为行业的佼佼者。不仅在短时间内快速招募了30家省联创人,发展了近3000位县联创人,而且把以前积累的3600万忠实会员形成了新的二次营销,形成了庞大的营销网络。极暖良品的影响力迅速扩张,不仅在市场中占有一席之地,更成为了暖生活方式的代名词,实现了从单一品牌到生活方式品牌的华丽转身。
品牌还获得了包括中国3.15诚信品牌、国家标准认证、国际权威机构背书等信任状,进一步增强了消费者的信心。极暖良品不仅解决了“双寒”问题,更通过一系列的营销活动和产品体验,让消费者感受到暖的力量,从而让品牌深入人心,赢得了市场的广泛认可和好评。
总结而言,极暖良品通过精准的品牌定位、全面的商业布局、深度的产品研发、合理的定价策略、广泛的渠道铺设以及有效的广告传播,成功打造了一个以“暖”为核心的生活方式品牌,不仅解答了社会的“双寒”问题,更引领了一场生活方式的变革,实现了从产品到品牌,再到生活方式的全面升级,为中国暖生活方式树立了新的标杆。
案例二:小白是只兔案例分析——企业跨行业转型如何找到商业的突破口
一、项目介绍
河北药都健康产业有限公司是一家成立于2022年,位于河北省保定市安国市药市北大街1号的企业。该公司的经营范围包括健康咨询服务(不含诊疗服务)、谷物销售、豆及薯类销售以及包括食品销售、食用菌菌种经营、蜂种经营、小食杂、保健食品生产。河北药都健康产业有限公司是一家在健康产业领域有着一定积累和发展潜力的企业。
在保健品行业迎来黄金时代的背景下,"小白是只兔",一个富有创意与活力的品牌,品牌以年轻女性为主要受众,专注于体重管理、肠胃健康、睡眠健康管理三大领域,旨在通过现代科技与传统养生理念的融合,提供一系列创新、便捷的微养生解决方案。
二、面临的问题
河北药都健康产业有限公司是一家跨行业转行过来的企业。和欧赛斯以前服务过的所有客户都不一样,药都健康最大的优势就是:不差钱,只要找准方向、找对方向,客户就敢投入、愿投入。但难点也正在这里,作为一家初创公司,药都健康虽然定位在大健康领域,但是具体要做什么产品、哪个方向,客户还不清楚,希望欧赛斯给出具体的意见。
首先面临的是赛道选择的问题,尽管功能性食品市场前景广阔,但是细分赛道非常多,每个赛道竞争亦是空前激烈;其次"小白是只兔"面临的主要挑战在于如何在众多品牌中脱颖而出,迅速建立品牌认知,同时精准定位并满足年轻女性的健康需求;此外,如何在保证产品品质和创新性的基础上,构建一套行之有效的市场推广策略,亦是品牌需要解决的关键问题。
三、解题思路
3.1 赛道选择
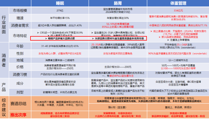
--全球保健品市场趋势分析
全球保健品市场预计在未来几年将以显著速度增长,中国作为第二大市场,消费者对健康食品的需求日益细分化、个性化。其中,年轻一代对健康生活方式的追求,为功能性食品带来了新的发展机遇。

--中国保健品市场分析
中国保健品市场规模自2016年至2021年从1370亿元增长至1961亿元,表明了强劲的增长势头。随着消费者对健康认知的提升,细分市场如体重管理、肠胃健康、睡眠健康等领域成为新焦点。
另据相关数据显示,我国营养食品、保健食品市场总额已超过6000亿元,成为仅次于美国的全球第二大健康食品市场,且未来市场增长空间广阔。

--市场洞察与细分赛道分析
在细分市场中,体重管理因高需求、年轻化、女性化趋势而成为战略首选。河北药都健康产业有限公司选择以体重管理作为突破口,随后拓展至肠胃健康与睡眠健康,形成品牌梯度发展。
工作压力大,晚上睡不着?来两片助眠软糖;
想减肥又抵挡不住美食的诱惑?饭前来一片白芸豆控卡软糖;
经常加班,作息不规律,肠胃不舒服,便秘?益生菌奶昔喝一个。

这就是当今在85后-00后中间流行的新式养生,消费者青睐催生了资本助推,有用、好吃的功能性食品从前几年的默默无闻飙升至炙手可热。
新赛道的火热带来的自然是激烈的竞争,除了以BuffX、wonderlab、Minayo等为代表的初创公司,娃哈哈、汤臣倍健、蒙牛等食品巨头也纷纷加入功能性食品战场,仙乐、华熙、亿超等知名原料、制造厂商,也相继开发出功能性食品产品,意欲占领一席之地。

2023年6月,河北药都健康找到欧赛斯时,面临的正是这样一个逐步崛起但已然竞争激烈的蓝海市场。
作为一家品牌战略全案咨询公司,欧赛斯对大健康市场进行了深入的市调,就药都健康的赛道选择、进入次序、产品体系给出了具体而清晰的建议:深耕睡眠健康、肠胃健康、体重管理市场。
就推出次序来说,肠胃赛道发展更为成熟,部分大品牌占据80%的市场份额,不利于药都健康新品牌成长,睡眠赛道增速不及体重管理,且主要客群为中年化,而体重管理则是大体量、高增速、强需求、年轻化、女性化,因此三大赛道产品推出次序及策略分别是:体重管理产品>肠胃健康产品>睡眠赛道。
睡眠产品人群:
85后——00前,以白领群体为主,营销方式贴合女性
肠胃健康产品人群:85后——00前
体重管理人群:
平均年龄在25—34岁左右,居住在一二线城市。对身材要求严格,部分人有增肌塑形的需求,自律但不自虐。

纵观大健康行业的成功玩家,都是基于大单品模式获得了第一轮增长红利。
欧赛斯认为,药都健康作为“功能性食品”赛道新玩家,同样应该采取大单品模式,避免产品线多且长,选定一个赛道,打造一到两款核心产品,形成市场知名度,在业绩稳定后,再拓展第二赛道。
基于以上洞察,欧赛斯为药都健康规划了首发4大产品:五仁本草发酵饮(肠胃健康+体重管理)、复合水果特膳饮(体重管理)、复合水果特膳粉(体重管理)、乳酸菌固体饮料(肠胃健康)。
3.2 品牌定位
给这些产品起一个什么名字,才能让它们快速为消费者所接受?
或者说,给药都健康旗下的功能性食品品牌名称,应该是什么样的?
如果像以往一样,命名-注册-审批这样一轮轮流程下来,可能一年半载商标都未必能够审批通过,面对客户尽快上市的需求,欧赛斯站在客户角度,急客户之所急,引入了第三方,建议客户直接通过购买商标的方式获得授权。
欧赛斯的建议,客户欣然接受,接下来就是数轮的筛选。欧赛斯不仅提供筛选建议,还和客户一起,前后对比了将近二三十个商标品牌,“小白是只兔”以天生的戏剧性名称脱颖而出,正式成为药都健康旗下针对功能食品品牌,slogan广告语:健康好身材,轻松吃出来。供应链、产品研发等相关配套,很快迅速就位。
小白是只兔品牌解释
河北药都健康产业公司旗下品牌,位于中国千年药都——河北安国。安国素有“千年药都”之称,是我国最大的中药材集散地和中药文化发祥地之一,享有“草到安国方成药、药经祁州始生香”之美誉。
药都健康融合东西方天然本草养生理念,倡导时尚微养生的生活方式,聚焦当下年轻群体在体重管理、肠胃健康、睡眠健康等细分场景新需求,提供系列健康可持续的时尚微养生解决方案。
产品优势:强科研、有认证、有承保
强科研:
供应链强大,与4大顶级高校1大研究院成立科研中心,研发新时代背景下的时尚微养生产品。与北京大学成立“药食同源与特医食品联合研究中心”、与北京中医药大学成立“发酵中药与新药开发联合研究中心”、与中国科学院合作建设“生化工程国家重点实验室联合研发平台”、与中国农业科学院成立“食药物质联合研究中心”、与中食院成立“营养健康联合研究中心”。
有认证:
“小白是只兔”由全自动中药发酵GMP绿色工厂出品,全线产品均获得国家专利认证,通过国家高新技术企业品质认证;
有承保:
“小白是只兔”经PICC(中国人民保险)承保,让消费者吃得放心、吃得安心。

3.3 品牌表现
品牌名称有了,产品有了,人群定了,slogan也有了。
接下来,怎么能让消费者在众多的功能食品品牌中一眼注意到“小白是只兔”?
怎么能让消费者看一眼就记住,记住就忘不了,忘不了就想买?
需要从顶层战略维度,对品牌进行创意设计。
通过创意设计,如“小白是只兔”这一极具记忆点的品牌名与标识,以及富有情感温度的IP形象,提升品牌识别度与传播力。
“小白是只兔”,这个名字已经自带趣味性,强记忆度、自带传播力,但市场上以兔子为标志的品牌和IP也不少,如大白兔、花花公子(playboy)、兔斯基、彼得兔、流氓兔等,消费者已经见怪不怪。

我们先扫描了国内外大健康行业竞品品牌、国内新锐品牌以及异业知名品牌等近60个品牌,发现有三个特点:
1、标志符号都呈现扁平化风格、简约化处理
2、字体识别度都很高,根据自身定位进行创意设计
3、色彩搭配:颜色不超过3个。常用品牌色是暖色系里的红、黄两色,冷色系里的蓝、紫、绿。蓝和紫代表专业、严谨、权威,绿色代表健康、生机、生命。


由此可以得出当下大健康行业品牌LOGO的趋势及设计原则:在强识别化、强传播化基础上,还要契合年轻化、高端化趋势,让消费者第一眼就能识别,并搭载受众熟悉的、广而认知的认知母体,借势进行广泛传播和推广。

三个方向:年轻扁平、趣味创新、概念寓意
品牌范式化符号方向PASS之后,在引擎7群总监谢准备和美术指导谢书玉带领下,团队成员继续发掘“小白是只兔”这个名称与生俱来的戏剧性,得出接下来创作的三个方向:年轻扁平、趣味创新、概念寓意,第一轮概念稿出炉。
1 年轻扁平方向

怎么抓住兔子的核心特征?是耳朵?头部?尾巴?还是整只兔子?

通过对兔子形态的搜索分析,我们初步聚焦在最具识别性的兔子耳朵,从抽象到具象,从简到繁,在多个维度上反复打磨、讨论,得出“小白是只兔”年轻扁平的概念初稿:


在字体设计上,轻盈方正,简约扁平,传递稳重可信赖的品牌气质。并对笔画进行圆角处理、切角处理,圆润柔和。


2 趣味创新方向:趣味性、易识别、易传播
这一次,我们以蹲着的兔子为创意原点,从趣味字形结构出发,进行“兔”字创意同构。

进一步地,把这只蹲着的兔子进行整只剪影化处理,得出“小白是只兔”品牌符号,“兔耳朵”核心剪影处理,得出核心ICON。

3 概念寓意:提取关键词“信任”
基于产品优势:强科研、有认证、有承保,我们把兔耳朵和代表承诺的“√”进行创意结合,强调品牌理念的同时,也增加了趣味性。同时,把笔画转角圆润处理,部分笔画横笔斜切处理。

把兔耳朵和代表承诺的“√”,延展成为品牌超级符号。
综合以上
在第一轮三发散过程中,创作的LOGO不止以上三个,我们尝试了纯文字、图形+文字、图文结合等不同组合,最终才形成以上3个第一阶段成果。


创作第一轮阶段性成果:
“小白是只兔”发散了3个方向:年轻扁平(兔耳朵)、趣味创新(蹲着的兔子)、概念寓意(代表承诺和兔耳朵的)“√”。

02三轮发散之后,就要开始收拢创意主线。这一轮提报过去,客户对目前的方向也都比较满意,希望我们再迭代一版。
在这个阶段,“小白是只兔”的人群定位和产品方向都已确定,对比之下,我们主动放弃了第一轮发散阶段的概念寓意方向(代表承诺和兔耳朵的“√”),替换为更契合人群的创意个性方向。
即:年轻扁平迭代、趣味创新迭代、创意个性
1年轻扁平方向迭代
在第一轮基础上就耳朵形状、方向、大小、方圆之间调整。好像都对,但好像又不够独特。

2趣味创新方向迭代
icon耳朵轮廓更曲线化,整体显得更灵动。是足够灵活了,但似乎还差了点什么;

3创意个性方向:新增5个
第一个:强化“兔”外形
“兔”字中带有兔子符号,既是文字也是图形,不仅保持“兔”字的辨识度,个性化字体同构,也足够吸引消费者视觉注意力;
似乎也可以,但兔子看起来似乎缺少一些情感温度;

第二个:强化性格,科研兔
品牌色蓝色代表科研实力和信任感,契合“强科研、有认证、有承保”的产品优势;
眼镜兔:博士范儿,强化性格,善于创新、对产品较真的小白兔。
同时,蓝色在终端比较醒目,在陈列上可以呈现出差异化。

足够活泼,但消费都是感性的,客群又以女性为主,过于理性的蓝,似乎会让消费者产生心理距离感?
第三个:强化身份,“职场小白”
像小兔子一样坚持不懈、努力奋斗的职场小白。寥寥几笔,简单传神,但考虑到后续延展性,PASS。

第四个:强化趣玩,年轻扁平化的升级
几何图形“圆”,作为核心图形元素,呈现抽象、趣味的兔头形象。

也算有趣,但似乎不够独特?
趣味、简约的表现形式,搭配轻松感字体。

有一定趣玩性,但好像不够独特?
伏在地上、大眼睛的戏剧形象 呈现好奇、趣味的视觉感受。

有延展性,但似乎还可以更好,更独特、更具识别性?
感叹号“!”作为核心图形元素,充分延展兔子特征的几何图形。
足够吸睛,但是不是可以更好、更独特、更具识别性?
好像每个都可以,但好像每个都不够独特,缺少了一点点的情感温度。
怎么办?
我们继续深挖“小白是只兔”受众人群特征:
爱:爱吃、爱美、爱健康
——“小白是只兔”功能性产品可以满足;
怕:怕老、怕累、怕孤独
——“小白是只兔”时尚微养生,专注体重管理、肠胃健康、睡眠健康
佛:躺平,不卷,谁奈我何
——“小白是只兔”想吃就吃,没有负担
懒:比懒、比宅,打遍天下无敌手
——“小白是只兔”的软糖、粉剂等,方便快捷
怎么用一只兔子表现爱、怕、佛、懒的新时代女性?

这样一只小兔子形象出来之后
所有人都精神为之一振:
有点儿懒、有点儿佛、有点儿有趣
这不正是“小白是只兔”
爱、怕、佛、懒
受众客群的典型形象吗?!
双耳:弯弯耳朵,自然佛、自然懒
天大的事也别找我;
双眼:笑眯眯,自然灵动,画龙点睛。
兔子顿时活了起来。好似兔子正在晒太阳,
又似乎面对一切事情不以为然,相当佛系;
“白”字上头一撇:宛如兔尾,灵动非常;
“兔”字右下角一撇:恰如兔子翘脚,
也好比兔尾巴横甩,自然生动。
对,就是它了!
客户看到这一稿,
也是眼前一亮,给与了高度肯定。

回顾一下“小白是只兔”的创作历程
第一步:3发散
扫描了国内外大健康行业竞品品牌、国内新锐品牌以及异业知名品牌等近60个品牌,确立创作三原则,确立三个创作方向:年轻扁平、趣味创新、概念寓意。品牌范式化符号方向,PASS;
第二步:1收拢
年轻扁平、趣味创新迭代,PASS概念寓意方向,替换为个性创意方向;
第三步:1分布
聚焦佛系慵懒原型,进行细节优化调整,一只有点儿懒、有点儿佛、有点儿有趣的“小白是只兔”跃然而出。
“小白是只兔”品牌名称自带传播力,LOGO又叠加BUFF,提升情感沟通力,使得整个品牌具备超级IP的互动性、人格性,识别度极高,即便在众多竞品中也能一眼被识别、被记住。
3.4 产品和价格配称
欧赛斯为药都健康规划了首发4大产品:五仁本草发酵饮(肠胃健康+体重管理)、复合水果特膳饮(体重管理)、复合水果特膳粉(体重管理)、乳酸菌固体饮料(肠胃健康)。
产品退出整体策略和次序:


(1)针对体重管理市场的产品
该类产品的描述:
人群:平均年龄在25—34岁左右,居住在一二线城市。对身材要求严格,部分人有增肌塑形的需求,自律但不自虐
价格:100——1000元均有产品覆盖
渠道:线上电商
成分:白芸豆、左旋肉碱、维C
剂型:代餐奶昔、压片糖



(2)针对肠道健康市场的产品
该产品的主要描述:
人群:85后——00前
价格:200元以下为主
渠道:线上电商
成分:益生菌为主、猴头菇为辅,添加其他营养成分
卖点:调节肠道菌群平衡,维护肠道健康,提高免疫力,改善消化不良
剂型:冻干粉、胶囊


(3)针对睡眠市场的产品
该产品的主要描述:
人群:85后——00前,以白领群体为主,营销方式贴合女性
市场:覆盖经济发达地区,场景以都市职场为切入点
价格:50——250元价格带
渠道:以线上电商及社媒为主要销售传播渠道
成分:维生素+草本+新兴元素(GABA)
剂型:片剂+软糖


产品包装
确定了LOGO、品牌色等,产品包装也必须得安排上!


3.5 渠道配称
基于前期双方沟通内容,小白是只兔以抖音电商为重点突破点,构建线上生态,形成销售与种草双布局,同时沉淀客户资源,打造私域流程,增加客户黏性与复购,完成小白是只兔的起盘阶段的任务,为以后大发展提供坚实基础。
(1)基本盘策略
电商经过几十年的发展已经形成了相对完整的闭环,在目前电商竞争高度白热化阶段,需要系统的打法,结合项目实操,小白是只兔最为白牌,在冷启动阶段需要“深挖基,高筑墙,广积粮”。

(2)种草建设策略
种草成为目前电商起盘的必备条件,尤其是针对药都健康目前的发展阶段,种草价值尤为重要。



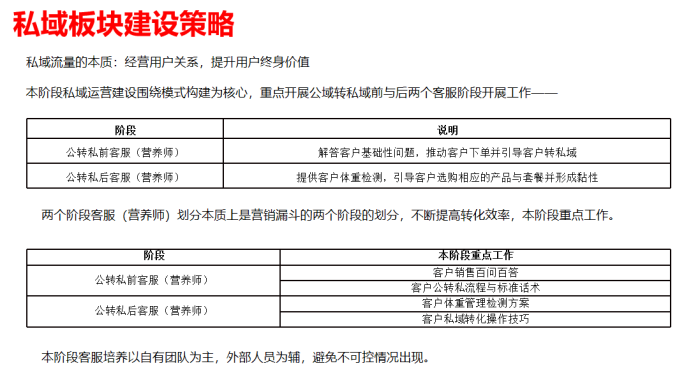
(3)私域运营建设策略

(4)线下营销策略
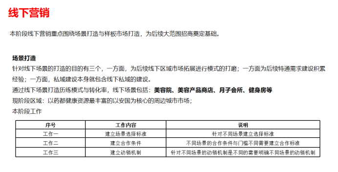
场景打造针对线下场景的打造的目的有三个,一方面,为后续线下区域市场拓展进行模式的打磨;一方面为后续特通需求建设积累经验;一方面,私域建设本身就包含线下私域的建设。通过线下场景打造历练模式与转化率,线下场景包括:美容院、美容产品商店、月子会所、健身房等。

四、取得成果
经过精心策划与执行,"小白是只兔"迅速在市场中脱颖而出,年轻女性群体对品牌形成了初步认同,品牌在社交媒体上的热度与口碑持续发酵。"小白是只兔"不仅成功树立了其在功能性食品领域的独特地位,更成为行业新秀中的佼佼者,预示着其在未来的广阔发展前景。
案例三:脑白金数字营销案例分析——传媒中心的切换下如何与新消费者交流
脑白金作为中国保健品市场的知名品牌,其数字营销策略一直备受关注。以下是对其数字营销案例的深入分析,涵盖项目背景、发现的问题、解题思路及取得的成果几个关键环节。
一、项目背景
脑白金在1998年开始市场销售,通过产品创新、渠道创新、传播创取得辉煌业绩。“今年过年不收礼,收礼只收脑白金”更是成了家喻户晓的广告语,脑白金在以报纸和电视为传媒中心时代,取得巨大成功。但是随着2000年左右互联网兴起,经过十几年发展,互联网已经慢慢成为传媒的中心。脑白金面临市场需求变化和消费者习惯的转变,尤其是在互联网时代,如何利用数字平台提升品牌影响力、深化用户关系成为营销策略的重点。为了进一步巩固市场地位,脑白金决定采取一系列创新的数字营销活动,以用户为中心,打造个性化、互动性强的营销方案,旨在通过互联网平台优化品牌形象,增强消费者对产品的认知,同时促进销量增长。
二、发现的问题
在市场分析中,脑白金发现以下问题:
一是品牌信息传播在互联网缺乏针对性和深度,未能充分利用网络口碑的力量;
二是面对年轻消费群体,传统营销方式效果减弱,需要创新策略吸引年轻消费者;
三是构建基于互联网的数字化营销能力。
三、解题思路
整合线上资源,与权威门户、行业网站、社区等媒体合作,通过精准投放、互动活动、知识营销等手段,增强品牌信息的覆盖面和深度,同时利用节假日热点,如国庆、重阳节等,进行主题营销,强化品牌与消费者的情感连接。基于此,我们做了以下数字营销活动:
1、脑白金第一次事件营销compaign活动,“脑白金体”整合事件营销;
2、网络口碑营销;
3、“微孝”的新媒体营销活动
具体数字营销活动如下:
1、脑白金第一次事件营销compaign活动,“脑白金体”整合事件营销;
欧赛斯以创新思维、娱乐精神、数字平台和年轻受众为出发点,精心打造了"脑白金体"这一全媒体活动,旨在为脑白金品牌注入新的活力和魅力。 通过全民参与的娱乐方式,我们致力于与年轻消费者建立有效沟通,增强品牌在年轻群体中的吸引力,塑造脑白金时尚、潮流、前沿的全新形象,以赢得年轻一代的认同和支持。此外,春节作为脑白金的销售高峰期,占年度销量的60%,我们计划利用新媒体营销的契机,与年底的销售旺季相结合,激发年轻消费群体的购买热情,推动销售业绩的显著提升。 为了确保"脑白金体"活动的成功举办,欧赛斯在策划阶段就精心设计了"一个核心创意、四大传播平台、六大热点新闻"的全方位营销策略。

“脑白金体”有奖征集活动历经五大阶段:启动-引爆-扩散-二次高潮-结尾


#脑白金体#迅速进入微话题排行榜。

启动
微博微活动发布,并迅速成为热门微活动

其他平台如天涯、猫扑和微信跟进。紧跟社会热点的高质量娱乐化内容整合传播扩散。

引爆
微博微活动第二季持续进行

网络新闻、论坛帖、纸媒和微信长图文持续热度

扩散
微博活动第三季

网络新闻、论坛帖、纸媒和微信长图文持续热度

二次高潮
投票评选活动minisite搭建

“脑白金体”评选活动在微博和人人网进行

网络新闻、论坛帖、纸媒和微信长图文持续跟进报道

结尾
网络新闻和软文各一篇对活动进行总结收官

“脑白金体”有奖征集活动成果斐然,脑白金官方微博首次进入全网互动排行榜。5周时间、5场微博活动和2场人人活动共吸引超过426万人次参与其中。
活动期间,欧赛斯根据活动进程的发展不断调整和变换传播方向及平台,牢牢掌控着活动的大方向,在娱乐化的同时完成品牌传播的目的。
2、网络口碑营销
- 结合新闻、论坛、问答、文库等多平台,实施立体化口碑营销策略。利用新闻报道强调品牌安全和产品功效,论坛营销以情感共鸣为出发点,问答营销针对消费者关心的焦点问题,文库营销则侧重于知识性和权威性内容传播。将脑白金的品牌、产品特点与目标消费者需求进行有机融合,提炼出关键词然后生成对双方都有价值的内容,并通过持续高频率的发布,从而量变产生质变,达到品牌露出抢占搜索入口的终极目标。
脑白金四大平台发布-猫扑长贴
脑白金四大平台发布-天涯长贴

健康今生微信更新文章示例

脑白金微博更新示例

脑白金新闻

脑白金论坛

脑白金纸媒
三、“微孝”的新媒体营销活动
欧赛斯认为虽然时代变了,但中华民族孝亲敬老的人文情怀和人道主义优良传统是不会改变的,因此脑白金应始终坚持“孝亲敬老,送礼送健康”理念,弘扬“孝文化”,倡导“礼仪中国,孝行天下”的良好风气,从品牌宣传到公益事业、社会责任,无不体现“孝 ”。
在互联网时代,一本正经地宣传“孝”是很难赢得新时代消费者的兴趣与关注的,为此,欧赛斯提出了“微孝”的概念。微孝是“多一点陪伴,多一点关爱,多一点沟通,多一点惦念,多一点理解,多一点关心,多一点耐心,多一点用心,多一点交心,多一点支持,多一点时间”也许你的“多一点”很微小,但就是这微小的孝心,让生活更美好,让父母、长辈更幸福!
为了宣传“微孝”理念,欧赛斯策划了一系列活动。

活动一——世界上最好的工作,招聘脑白金微孝总监,年薪百万
招聘具体要求90后,感想、敢做、有个性、乐于表达,喜爱传统文化,精通新媒体 ;
工作内容:
(1)脑白金新媒体微孝代言人;
(2)每日发放微孝红包;
(3)每周两天陪伴父母,记录陪伴父母的点点滴滴
活动二——为父母送微孝小惊喜
活动期间购买脑白金,均可以获得福袋一个,而每个福袋都藏着一份给父母特别惊喜。

活动三——母亲节、父亲节微孝接力
活动机制:
1、参与接力活动(10元、30元话费提高流行度)
2、邀请好友接力
3、好友关注公众号,成为粉丝
4、好友参与,获取话费、并送出脑白金抵用券
通过这一系列整合数字营销服务,欧赛斯希望新的消费者们能充分感受脑白金想要传达的“礼仪中国,孝行天下”的文化气息,全面提升脑白金品牌形象,让目标客群对产品及品牌孝文化产生认同。欧赛斯帮助脑白金在这个方向迈出了坚实的一步。
四、取得成果
通过上述策略的实施,脑白金成功实现了品牌知名度的提升,加强了消费者对产品功效的认知,销量在重要节假日如“双11”、春节等时段显著增长。品牌口碑在网络上得到广泛传播,尤其是年轻一代的消费者对脑白金的认知度和好感度大幅提高。此外,脑白金官网的优化也促进了用户体验的提升,增加了用户的粘性与活跃度。最终,脑白金不仅巩固了其在国内保健品市场的领导地位,还成功地吸引了更多潜在消费者,实现了营销目标与品牌价值的双重提升。
案例四:WonderLab案例分析
一、项目介绍
WonderLab,由深圳美丽营养科技有限公司于2019年创立,是专注于益生菌和营养补充剂领域的新兴品牌,旨在为年轻消费者提供科学循证的健康解决方案。自诞生以来,WonderLab凭借其独特的品牌理念和创新营销策略,在短短几年间迅速成长为益生菌行业的领头羊,其小蓝瓶益生菌系列全网销量突破2亿瓶,2023年公司年收入突破10亿元。WonderLab的成长历程和营销实践,为保健品行业提供了新消费品牌如何在竞争激烈的市场中脱颖而出的典范案例。
二、面临的问题
1. 市场认知度不足:尽管保健品市场增长迅速,但消费者对益生菌和营养补充剂的认知有限,对于产品功效、安全性的疑虑普遍存在。
2. 竞争激烈:市场上已有多家成熟品牌占据市场份额,如康宝莱、五谷磨房等,新品牌如何在既有格局中突破重围。
3. 消费群体细分:如何精准定位目标消费群体,特别是年轻一代的需求和偏好。
4. 渠道多样化挑战:既要在线上建立强大的电商品牌形象,又要在线下铺设渠道,增强品牌信任感。
三、解题思路
3.1 公司战略定位
- 全球保健品市场分析:全球保健品市场稳步增长,益生菌领域尤为突出,中国作为新兴市场,增长潜力巨大。
-中国保健品市场分析:消费者对健康日益关注,益生菌市场预计将持续扩大,且年轻消费者对品质、便捷性有更高要求。
- 市场洞察:发现95后女性对口服美容和代餐产品有特殊需求,减肥、变美成为核心诉求。
- 细分赛道分析:选择以益生菌和代餐奶昔作为突破口,针对年轻女性市场,强调产品创新与科学依据。
- 赛道选择:锁定“年轻女性变美”赛道,通过创新产品和精准营销,打造差异化的品牌定位。
3.2 品牌定位
- 行业分析:传统保健品市场以功能性为主,WonderLab则侧重于年轻化、时尚化、个性化。
- 主要竞争对手:康宝莱、五谷磨房等品牌更偏向于传统消费群体,WonderLab需树立年轻、科学的品牌形象。
- 客户细分与选择:锁定追求生活品质、注重健康的年轻女性,特别是95后,她们是社交媒体活跃用户,对新潮产品接受度高。
- 优劣分析:优势在于创新产品、科学依据和精准市场定位;劣势在于品牌年轻,需快速建立信任和知名度。
- 品牌定位:“有益,有理有据”,主打年轻、时尚、科学的品牌形象,以“变美”为核心,打造口服美容新风尚。Wonderlab聪明的地方,就是它的客群切得准:新消费者,又以减肥为目的,还追求新颖时尚,这些特征直接指向的就是那些“想要变美的95后女性”。
3.3 品牌信任状
- 科学循证:与IFF实验室合作,确保原料优质,产品研发基于实证研究。
- 深度溯源:邀请意见领袖参观原料产地,提升透明度和信任度。
- 真实用户反馈:通过临床实验用户反馈,展现产品实效,建立口碑。
科学循证,深度溯源为国民健康提供保障。目前,在我国大健康产业中,益生菌行业正处于快速上升阶段,已逐渐涵盖全年龄段。万益蓝WonderLab始终秉持“顾客需求导向、科学循证营养、品质源于设计”的研发理念,并将“有理有据”的创新研发与生产方面的实力向大众展示,彰显出无惧考证的品牌自信。

万益蓝WonderLab邀请知名自媒体人曹操来了参观美国IFF实验室,进行深度原料溯源,展现万益蓝WonderLab探索全球菌源,精选尖子菌为大众提供优质原料的背景。
解决消费者顾虑方式。万益蓝WonderLab邀请知名主持人陈鲁豫探访上海实验室,了解高效组方设计,通过IFF专家讲解菌菌拮抗实验、菌元互作实验,验证配方提效;通过多名临床实验用户代表万千消费者反馈产品对健康的作用,表达品牌在消费者心中的真实口碑;现场还有品牌研发专家范博士解答可循证实验初衷,再次论证品牌理念中的“三个可循证”,体现自身研发和产品实力,深度解码万益蓝WonderLab用科学循证的产品,为消费者提供优质的益生菌和营养补充剂。

创意互动,普及健康。以益生菌为代表的营养补充剂逐渐成为健康消费新风尚,尽管发展势头迅猛,但因国人对益生菌和营养补充剂缺乏足够了解,对其科学性、安全性仍存在疑问。
为此,万益蓝WonderLab联合抖音电商超级品牌日发起“有益offer 有理有据”主题活动, 在深圳开展限时快闪店活动。立足万益蓝“有益,有理有据”的品牌主张,摘录从抖音店内消费者评价发起的口碑收集,向大众展示由消费者真实评价制成的百米巨幅联名书。通过科学专业的内容展示、吸睛的艺术装置,吸引了众多消费者驻足停留。
3.4 产品配称
-产品迭代:不断优化产品配方,推出二代、三代小蓝瓶,满足消费者需求。
- 口味创新:针对年轻人口味偏好,推出奶茶味等创新产品,增加用户粘性。
3.5 价格配称
- 价值定价:结合产品创新与品质,采取中高端定价策略,符合目标群体的消费预期。
3.6 渠道配称
- 全渠道布局:线上覆盖天猫、京东、小红书等平台,线下进入山姆等高端商超,实现广泛触达。
- KOL合作:与头部主播薇娅合作,通过直播带货迅速提升销量。
目前,已经通过多渠道方式进入市场。目前山姆超市、开市客等会员制超市,都较多的柜台销售万益蓝产品。如下图(山姆超市万益蓝系列产品照片)。山姆属于高品质产品渠道,进入山姆超市,相当于为产品品质实施了信用背书,实质上提高了企业品牌影响力。
3.9 广告配称
- 精准营销:利用大数据分析,精准投放广告,强化品牌“有益,有理有据”的形象。
- 创意互动:通过“有益offer 有理有据”主题活动、限时快闪店等,提升品牌互动性和消费者参与度。
四、取得成果
- 市场地位:益生菌行业龙头,建立了广泛的用户基础,产品矩阵完善。
- 销量与收入:销售额快速增长,2023年突破10亿元,成为行业龙头。
- 市场影响力:产品入选嘉人百大赏,品牌影响力大幅提升。
-品牌认知:通过与喜茶联名、全网营销等策略,品牌知名度大幅提升。
- 消费者信任:科学循证和优质原料赢得消费者信赖,形成良好口碑。
- 品牌拓展:从代餐领域扩展至更广泛的口服美容市场,进一步巩固品牌地位。
案例六: 菌小宝案例分析
一、项目介绍
菌小宝,作为上海晨冠健康科技集团旗下的专业益生菌品牌,自诞生以来,便以“科学领先,健康新营养”的品牌理念,致力于为国人提供全生命周期的益生菌解决方案。菌小宝不仅仅是产品的供应商,更是肠道健康的守护者,凭借其在益生菌领域的深厚积累,打破了单瓶“千亿活菌”的技术壁垒,树立了行业新标杆。
二、面临的问题
在益生菌市场蓬勃发展的背景下,菌小宝面临着多方面的挑战。首先,市场上的益生菌产品琳琅满目,消费者在众多选择中难以辨别优劣。其次,由于益生菌行业的标准和制度尚未完全成熟,导致产品质量参差不齐,消费者认知不足,影响了对益生菌产品的信任度。此外,如何在保证益生菌活菌量级的同时兼顾口感与功效,也是品牌必须攻克的技术难题。最后,如何在竞争激烈的市场中脱颖而出,建立品牌差异化,是菌小宝必须解决的关键问题。
三、解题思路
3.1 公司战略定位
中国保健品市场分析:2020年国内益生菌产品规模达到850亿人民币,预计未来五年将以约19%的年复合增长率继续增长。消费者健康意识提升,尤其是疫情后对肠道健康的需求激增,为菌小宝提供了巨大的市场机遇。
市场洞察与细分赛道分析:菌小宝选择专注于“全生命周期高端益生菌”这一细分赛道,通过提供针对不同年龄和健康需求的个性化产品,如肠道健康、免疫健康、体重管理等,满足市场的多元化需求。
赛道选择:鉴于肠道健康问题的普遍性和益生菌产品在解决这些问题上的有效性,菌小宝聚焦于肠道健康这一核心领域,通过技术创新和产品差异化,形成独特的市场竞争力。
3.2 品牌定位
行业分析:益生菌行业竞争激烈,既有传统保健品企业,又有新兴品牌,如Wonderlab、每日的菌等。菌小宝需要在品质、创新和品牌形象上突出差异。
主要竞争对手分析:与传统保健品牌相比,菌小宝强调“千亿活菌”的科技含量;与新消费品牌相比,菌小宝则依托母公司晨冠集团深厚的行业背景和研发实力。
客户细分与选择:菌小宝定位于追求生活品质、注重健康的消费者,从孩童到老人,尤其是关注肠道健康的群体。
品牌定位推导:基于以上分析,菌小宝定位为“全生命周期高端益生菌品牌”,以科技创新和“千亿活菌”为核心卖点,旨在成为国民信赖的肠道健康守护者。
3.3 品牌信任状
菌小宝依托晨冠集团近20年的行业经验和科研实力,通过多项专利技术、严格的质量控制体系(如GMP认证、ISO认证)、太平洋保险承保等,构建起强大的品牌信任基础。此外,上海晨冠健康科技集团(下称“晨冠集团”)与上海交大健康传播发展中心正式签署战略合作协议,

上海晨冠健康科技集团(下称“晨冠集团”)与上海交大健康传播发展中心正式签署战略合作协议,拟由中国卫生健康人才教育研究会提供平台支持,由上海交大健康传播发展中心提供学术指导,双方合作共建研究机构;旨在膳食营养与生命健康等领域,围绕人才培养、科研协作、成果转化等多方面开展深入合作。
上海交大健康传播发展中心主任鲍勇教授、秘书长孙炜等专家、晨冠集团董事长涂醉桃等领导出席签约仪式。

晨冠集团与交大签约仪式
在签约仪式现场,双方就资源整合、人才培养、产科研一体化、进一步拓宽健康事业等内容进行了深入交流。在会谈中,涂总还将晨冠集团的发展历程、近些年所取得的成果以及未来的发展蓝图做了分享。鲍勇教授表示,晨冠集团在健康领域所取得的成绩是有目共睹的,对晨冠集团聚焦“大健康 大美丽”的发展战略规划也是高度认同,他对双方未来将展开的合作充满期待,也充满信心。 鲍勇教授在现场还分享了他对健康家庭、健康事业以及健康产业等诸多领域多年来的研究观察结论,并对晨冠集团的发展提出了诸多宝贵意见。
双方在友好欢快的氛围中,正式签署了战略合作框架协议。根据协议内容,双方将集科研、教育、人才培养为一体,以推动家庭健康发展、加强国内健康领域科创与转化为目的,促进“健康中国”国家战略的实现。
3.4品牌的VI策略
采用绿色为主色调,象征健康与生机,传达品牌自然、安全的形象。LOGO设计简洁明了,易于识别,强化品牌记忆点。
3.5 产品配称
推出太空系列等创新产品,结合不同菌株的科学配比,满足不同消费者需求。采用纯净配方,确保产品安全无添加,同时利用四大技术确保活菌存活和口感,形成产品差异化。

3.8 渠道配称
线上线下双轮驱动,线上利用抖音、小红书、知乎等社交平台种草,线下与分众电梯媒体合作,覆盖主流消费人群,同时通过央视等权威媒体增加品牌公信力。
3.9 广告配称
1)以“贾乃亮直播一口炫了1000亿”为爆点,结合“千亿活菌,更适合中国人肠道”的品牌宣言,利用明星效应与创意营销活动,快速提升品牌知名度。
2)紧抓用户痛点,借势分众引爆主流客群

今年,菌小宝益生菌正式开启品牌发展战略,不仅在分众进行高密度投放,同时也拟定与央视CCTV3及CCTV8展开战略合作。
据介绍,菌小宝选择分众梯媒进行投放,除了因为电梯广告具有高频率、免干扰、强制收视等特点之外,更因为分众电梯媒体覆盖3亿主流消费人群,无论公寓楼的居家群体还是写字楼的办公人群,都是益生菌的精准用户。本次刷屏电梯的广告片,除了将菌小宝品牌植入每一个潜在用户的意识,更是精准洞察目前客群的需求,将”千亿活菌菌小宝,更适合中国人肠道”的品牌宣言大声传递给消费者;同时以洗脑神曲的形式快速打造线上线下话题,进一步提升品牌影响力。
伴随分众强大的品牌引爆能力,此次菌小宝益生菌的大规模投放,将借分众传媒饱和式触达模式,传递千亿活菌产品优势,增强菌小宝和益生菌的品类品牌认知,助力销售转化。菌小宝益生菌这匹行业黑马正向着益生菌这个蓝海赛道发起强大攻势。
3)主动创造话题,打造“社交货币”与目标消费人群沟通。
例如直播当晚,除了“贾乃亮直播一口炫了1000亿”充分吸睛,菌小宝与贾乃亮一起输出专业化益生菌知识,贾乃亮为代言产品高度负责的精神为人称道的同时,品牌的专业化形象深入人心。双方还携手呼吁国民关注肠道健康,科学补充益生菌,展现品牌关注国民健康的格局与担当,提升品牌价值内涵。
4)掌控流量爆款法则。
值得注意的是,菌小宝亦深谙明星+KOL的爆款法则,在微博、抖音、小红书等社交媒体上强势种草,打开品牌局面。抓住线上流量红利之外,菌小宝频繁在央视“刷脸”,成为率先登陆央视的专业益生菌品牌,以权威平台的认可做背书,提升品牌影响力。在线下,菌小宝品牌广告登陆分众电梯媒体,打入城市主流消费人群心智。
四、取得成果
菌小宝凭借其独特的品牌战略和全方位的营销布局,成功在短时间内实现了市场突破,成为益生菌行业的“黑马”。在贾乃亮的直播带动下,20分钟内产品卖断货,创下了平台销售记录。品牌通过精准的市场定位、硬核的产品技术、全方位的营销传播策略,以及与权威机构的战略合作,提升了品牌形象,赢得了消费者的广泛认可。菌小宝不仅在销售业绩上取得显著成绩,更在品牌影响力、市场份额和消费者忠诚度上实现了飞跃,为持续引领益生菌行业健康发展奠定了坚实的基础。
