预制菜行业的市场深度分析
行业概要:
根据弗若斯特-沙利文数据,中国预制菜市场规模2023年达到4200亿元,预计到2027年,中国预制菜市场总规模将达到9000亿规模,未来五年,预计行业年复合增长率15%。
根据中国餐饮协会,目前预制菜在餐饮渠道的渗透率仅10%-15%。和美国60%比,还有很大的增长空间。
中国国内预制菜相关企业数量达6万家,上规模企业大约5000多家。超过10亿收入的不足30家,大多数企业收入规模在几千万元-1亿元。
企业高度分散,目前是多强、多弱的竞争格局。 预制菜企业是各个细分行业竞争格局不同,大部分细分行业呈现寡头效应、部分行业出现多强多弱格局。绝大多数预制菜企业呈现出规模小、品牌弱的局面。
预制菜行业的行业分为2B端、2C端两种不同的竞争方式。2B端主要是渠道、品牌、产品成本主导驱动,产业链资源的综合竞争。2C端是品牌+渠道+性价比主导的市场,主要是以品牌和消费者心智中性价比竞争。
预制菜只有全渠道整合,打通线上和线下的联动效应,才能做大规模。
第一部分 中国预制菜行业 总体分析
一、中国预制菜行业总体概要
1、行业细分市场分类:
广义预制菜可分为四类:预制食品包含即配、即烹、即热、即食四类。
即配食品:指经过筛选、清洗、分切等初步加工,按份封装的净菜,需要自行烹饪和调味才可食用,面向 BC端;
即烹食品:指经过一定加工后按份分装的食材,入锅经过翻炒、复蒸等烹饪流程,按需加入搭配的调料包后即可食用,属于半成品菜范畴,面向 B、C 端,如半成品预制菜——冷藏牛排、冷藏宫保鸡丁、冷藏咕噜肉等;
即热食品:指经过热水浴或微波炉加热后即可食用的食品,通常冷冻或常温保存,多在便利店、商超、新零售等渠道可见,如速冻水饺、便利店快餐、方便面、自热火锅等;
即食食品:指开封后即可食用的预制调理食品,面向 C 端零售为主,如即食凤爪、牛肉干、八宝粥、罐头、卤味鸭脖等。

六部门联合发文,明确预制菜定义和范围。2024年3月21日,市场监管总局等六部门联合印发《关于加强预制菜食品安全监管 促进产业高质量发展的通知》,首次在国家层面明确预制菜范围。
预制菜也称预制菜肴,a是以一种或多种食用农产品及其制品为原料,使用或不使用调味料等辅料,不添加防腐剂,经工业化预加工(如搅拌、腌制、滚揉、成型、炒、炸、烤、煮、蒸等)制成,配以或不配以调味料包,符合产品标签标明的贮存、运输及销售条件,加热或熟制后方可食用的预包装菜肴。
上文定义为狭义预制菜肴,不包括即配净菜和方便食品(自热食品和方便米面食品)。
本报告为了聚焦分析,选取预制菜(即预制食品)作为研究对象,为了体系化研究,将速冻面米、速冻火锅料等包含其中,但不包括即配净菜和方便食品(自热食品和方面米面食品)、也不包括即食食品(即食凤爪、牛肉干、八宝粥、罐头、卤味鸭脖、油炸鸡肉鸡排等)。
2、行业价值链:
预制菜供应链包括研发、采购、生产、营销、零售等环节。研发和品牌营销是价值链中利润环节点,即微笑曲线两头。
预制菜公司可以对同一大单品采用不同品质的原料和包装,实现定位的差异化(中高端和中低端),高端使用高品质原材料,主要用于供应星级酒店和高档餐饮。
预制菜2B端(自建工厂/采购原辅材料、研发、加工、营销)属于中决策、中价值链,属于企业决策;2B端主要为“渠道+品牌+产品成本”共同驱动;2B端预制菜品牌聚焦大单品定位和营销渠道,是提升价值的重要方式。
预制菜2C端(非自建工厂,仅委外生产)属于轻决策、短价值链的产业。2C端主要为品牌+渠道+产品共同驱动;
中小企业或白牌预制菜对于渠道依赖度更高。未来,预制菜向头部品牌集中是大趋势。建议企业建立以品牌为中心的商业致胜体系。
由于预制菜属于极其分散市场,行业属于重品牌、重渠道、重营销的行业,需要多渠道营销。
企业的核心竞争力包括:产业链上下游资源综合动员能力以及总成本领先能力。对于国民大众预制菜品种,总成本领先、聚焦的大单品战略,成为主要竞争策略,非常有效。
规模效应:企业对于某一品种的生产规模越高,则单位成本越低,持续增长达到规模效应后,单位利润率可维持在较高水平。
3、中国预制菜行业市场规模:
发展历程:中国预制菜起源于90年代。BC端共振带动行业发展。我国预制食品源于速冻食品,速冻食品诞生于20世纪90年代,BC端同时起步,以C端为主。
经2000年至2020年的快速发展,目前行业已相对成熟;狭义预制菜起于21世纪初,主要指预制菜肴(不包括速冻米面点心、蔬菜色拉、汉堡、披萨、罐头、卤制品、熟食等)首先由B端放量,后经疫情催化加速C端发展。
根据弗若斯特沙利文数据,中国预制菜市场规模2022年3500亿、2023年4200亿人民币。 保守预计2027年规模将会达到9,036亿元。
预制菜市场规模复合增速,2018-2022年CAGR达到20.9%,2022 -2027年CAGR将会达到15.4%。市场规模呈现稳定上涨的趋势,发展空间巨大。
消费端促进行业规模发展。B端市场连锁化趋势明显,预制菜产品刚好可以满足餐饮企业高效率、高规范度出餐需求,同时还有效降低能源、房屋租金和人工成本,B端需求和消 费量上涨是必然趋势。
未来B端市场将会增长到6592亿元,但是占比将下降至70% 。相对C端市场占比将会从2018年的15%上涨至2027年的30%,规模将会占到2501亿。
预制菜行业成为新风口,未来将有大量投融资资金流入市场,行业热度也有助于吸引更多 玩家加入市场,行业规模也将因此持续上涨。

数据来源:弗若斯特沙利文白皮书
备注:其中包括2023年速冻米面市场800-1000亿市场;因六部门2024年新规刚出台,因此上述表格预测尚未调整。

4、行业参与企业
2023 年前 10 月“预制菜”企业成立数量已达2022年全年的5.9倍,行业景气度相对较高。
根据《中国烹饪协会2021-2025年工作规划》,中国预制菜的市场渗透率目前仅10%-15%,和美国超过60%+的渗透率相比,还具有4倍的发展空间。
《2022年中国连锁餐饮行业报告》显示,我国预制菜行业下游最大的需求来自餐饮行业,80%以上销售至B端(主要指经销商、餐饮、酒店等)。
据中国饭店协会介绍,从目前情况看,预制菜市场仍以B端为主,在餐饮业态中主要用于团餐、快餐、连锁餐饮等短时间出餐量大、更加依赖标准化的企业。
参考成熟市场预制菜 B/C 端销售结构,我国 C 端发展空间较为广阔。从格局看,预制菜企业经营类型较多,依托不同生意模式及自身资源禀赋实现错位竞争,我们认为具备产能、研发、分销等综合优势的企业有望胜出。
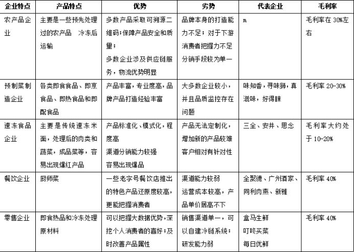
中国预制菜行业拥有众多企业,竞争激烈,行业中获得融资的企业占比较低。预制菜企业,各行各业都参与进来,参与者原来主营业务有很多类,包括:
1)农产品企业: 味知香,寻味狮,真滋味,好得睐
2)预制菜制造企业:味知香,寻味狮,真滋味,好得睐,易太,亚明,绿进等
3)速冻食品企业:三全、安井、思念
4)餐饮企业:全聚德、广州酒家、同利肉燕、新雅
5)零售企业:盒马生鲜、叮咚买菜、美团买菜等等
6)其他:快递顺丰布局预制菜;盼盼食品/碧桂园集团进军预制菜产业。
各类企业,具有不同的产业链优势和劣势,毛利率不同;有品牌优势的餐饮企业和渠道优势的新零售企业的毛利率较高。占据产业链中高价值的一环。
总之品牌企业占据较高的优势,而制造加工企业相对毛利率较低。制造企业主要优势是总成本领先。

消费年轻化:盒马鲜生的数据表明,54%的95后消费者经常自己购买食材做饭,而半成品菜是他们最爱的商品之一,购买比例达到了65后的两倍。
我国预制菜生产企业百强主营地区分布
从上榜的企业地区分布来看,山东17个、广东13个, 福建13个,四川8个、湖北6个、河南5个、河北5个,其他省份合计33个 。
从主营行业分布来看,我国预制菜生产企业百强主要分布食品加工、餐饮、农林牧渔、零售等行业,其中,食品加工上榜企业最多,占比达到54%,代表企业有安井食品、味知香、绿进等;其次是餐饮,上榜企业占比为23%,代表企业有西贝、广州酒家、蜀海(海底捞)等;第三名是农林牧渔,上榜企业占比为17%,代表企业有新希望(美好食品)、国联水产、圣农等。
广义预制菜前30强名单(供参考)

备注: 很多企业收入数据没有披露,排名仅供参考。本表中,即食(熟食、罐头、卤味、油炸等)为主业务暂时不排名,如绝味食品等,油炸熟食餐饮(肯德基/麦当劳/汉堡王 );速冻米面为主食暂不放入; 前十名基本收入均在10亿左右或高于10亿;

数据来源:上市公司年报数据
5、行业相关国家政策
1)2023年预制菜行业大事件:预制菜写入“中央一号文件”。2023年2月,《中共中央国务院关于做好2023年全面推进乡村振兴重点工作的意见》(简称“2023年中央一号文件”)发布,其中提到,“提升净菜、中央厨房等产业标准化和规范化水平。培育发展预制菜产业”。这是预制菜首次被写入中央一号文件。之后,国家发改委要求加快推进预制菜基地建设,工信部等多部门也将预制菜产业纳入培育壮大的新经济增长点。
2)预制菜进校园引发争议。2023年9月,预制菜进校园引发巨大争议,一些网友表示强烈反对。网友的担心主要集中在两方面:一、学生正处于生长发育的关键期,预制菜的营养价值是否能够满足其需求?二、由于当下整个行业没有清嘶的准入门槛,预制菜的原材料来源是否合规、生产和运输过程有无卫生安全隐患?
3)各地出台预制菜相关政策。2023年以来,各地密集出台了一些预制菜相关政策:1月,广东省设立广东预制菜产业基金体系;4月,四川省印发《支持预制菜产业高质量发展的若干措施》;5月,浙江省杭州市发布《关于加快推进杭帮菜研发和预制菜产业高质量发展的实施方案(2023-2025)》;等等。这些政策的出台,有力推动了预制菜行业的发展。(资料来源:《2023中国预制菜暨小酥肉行业发展白皮书》)
4)2024年3月,市场监管总局联合教育部、工业和信息化部、农业农村部、商务部、国家卫生健康委印发《关于加强预制菜食品安全监管 促进产业高质量发展的通知》(下文简称为《通知》),首次在国家层面明确预制菜范围,对预制菜原辅料、预加工工艺、贮运销售要求、食用方式、产品范围等进行了界定。
首次明确预制菜定义和范围。预制菜也称预制菜肴,其范围应当兼具预制化和菜肴的特征。预制菜是以食用农产品等为原料,经工业化预加工,加热或熟制后方可食用的预包装菜肴,不得添加防腐剂。
中央厨房制作的菜肴,不纳入预制菜范围。仅经清洗、去皮、分切等简单加工未经烹制的净菜类食品,属于食用农产品,不属于预制菜。速冻面米食品、方便食品、盒饭等主食类产品不属于预制菜。
不经加热或者熟制就可食用的即食食品,以及可直接食用的蔬菜(水果)沙拉等凉拌菜也不属于预制菜。传统的卤味卤菜熟食(绝味等品牌卤制品、炸鸡等小吃餐饮等)不属于预制菜。
四方面对预制菜做出规定
《通知》聚焦预制菜范围、标准体系建设、食品安全监管和推进产业高质量发展4个方面。
一是首次在国家层面明确预制菜范围。对预制菜原辅料、预加工工艺、贮运销售要求、食用方式、产品范围等进行了界定。同时,推广餐饮环节使用预制菜明示,保障消费者的知情权和选择权。
二是推进预制菜标准体系建设。研究制定预制菜食品安全国家标准,覆盖生产加工、冷藏冷冻和冷链物流等环节,明确规范预制菜食品安全要求。推动研制预制菜术语、产品分类等质量标准。
三是加强预制菜食品安全监管。督促企业严格落实主体责任,建立健全食品安全管理制度,加强风险管控,严把原料质量关,严格食品添加剂使用。要求市场监管部门严把预制菜生产许可关,加大重点环节监督检查力度,开展预制菜监督抽检和风险监测,严厉打击违法违规行为。
四是统筹推进预制菜产业高质量发展。增强优质原料保障能力,保障农产品原料品质安全。提升关键技术创新研发水平,鼓励研发关键共性技术。加快先进生产工艺装备应用,提升关键工艺自动化水平和生产流通效率。积极营造良好产业发展环境,支持地方推进预制菜产业集聚区建设。
(备注:根据国家的最新政策,狭义预制菜不包括速冻米面点心、方便食品。但由于龙头企业多是多业务经营,即包括预制菜也有速冻米面食品业务,因此本文也一并研究,但不做深入研究。)
6、行业渠道
1)销售渠道分析
渠道分为两种:2B的渠道,销售给企业客户;2C的渠道,销售给个人;
2B的渠道,包括经销商、KA、酒店、餐饮店、会员制商超等;
2C的渠道:线上(货架电商、直播电商),线下:KA、BC、会员制商超、新零售等。
7、行业竞争格局及行业集中度:
1)行业集中度:
我国预制菜市场呈现细分行业差异大,某些细分行业“一超多强”,有些细分行业是“多强、多弱”的局面。预制成品菜和预制成品菜,因消费者选择多样化,而极度分散。
2)行业竞争力和品类竞争力:
行业整体竞争力在于产业链上下游整体资源整合能力和总成本领先核心能力。
目前国民大众预制菜的主要驱动力,来自于产品超强的性价比优势和渠道覆盖率。
中低端预制菜市场竞争激烈,只有极致性价比的大单品,才具有很强竞争力。
2B端预制菜,渠道、品牌和总成本成为决策综合因素;如酒店餐饮预制菜(供应餐饮店或酒店),是一个“渠道+品牌+成本”为主导的行业,品牌目前不是主要因素,性价比、总成本因素更重要。
2B端半成品火锅预制品,由于差异化不强,未来竞争格局是“一超多强”格局。
2B端半成品/成品预制菜未来竞争格局是“多强、多弱”。由于菜肴品属于消费者多样化选择产品,且中国面积大、保鲜度要求高,限制了配送半径,多因素决定不可能一家垄断。
2C端预制菜,品牌+渠道+性价比是行业主导因素,品牌和性价比是消费者决策考虑因素。
2C端,未来竞争优势有两种类别的心智定位表现:一类是知名的中高端产品绑定的品牌影响力(如小仙炖)。另外一类是,高势能品牌背书下属高品质产品(如西贝)。如知名的餐馆西贝制作的预制菜,通过高品牌势能带动大单品品类的驱动力。这两种不同特色的预制菜,一个是靠特色品牌,一个是综合品牌,都具有竞争力。
预制菜中即热成品菜。竞争对手是美团配送的商场快餐店或街边餐饮店。即热成品预制菜未来将会出现多个区域品牌,依赖品牌+特色+性价比,具有较强的竞争力。
但由于最新法规规定,不能添加防腐剂,产品保质期很短,且消费者是多元化选择,因此成长为全国性的品牌很难。未来竞争最终格局,就是品类品牌或区域品牌的“多、散、乱”。
3)行业热销品牌市场格局:
预制菜大赛道,即配食品、即烹食品、即热食品、即食食品。按保存方式分为速冻类、冷藏类、常温冷鲜类;
以速冻类来分析,如下:
速冻类包括:速冻米面(广义预制菜)、速冻火锅料、速冻半成品菜、速冻成品预制菜、速冻成品预制餐等。
速冻米面赛道,属于三足鼎立寡头垄断,三全、思念和湾仔码头合计占了65%的市场份额,竞争格局基本确定。
速冻火锅料行业,格局是“一超多强”;安井属于一超,惠发、海欣等属于多强,市场格局是“众、散、乱”。
速冻半成品菜,包括酒店预制菜。4家较强(易太、亚明、绿进、惠发等),格局未定。
速冻成品预制菜属于“消费者寻求多样化”的一个市场,最后会有很多家生存下来。
速冻成品预制餐,是和外卖、街边店竞争,行业逻辑是极致性价比,竞争格局是“众、散、乱”的。
4)其他新兴的预制菜品牌企业

备注:资料来源,网络公开披露
6、消费者市场和需求
消费者的首要诉求是简单快捷,其次口味丰富,最后才是美味。上海地区调研,80%的消费者,家庭月收入在2万元左右,每周做饭的开销500-600元,大部分愿意在家烹饪,一周在外就餐一次。
从2021年京东销售预制菜统计,华东和华北地区的消费者更爱预制菜。京东销售情况显示,华东地区和华北地区线上预制菜购买数量占比达34%和33%。 其中,上海销量占比最多,达到17.1%,北京占比第二达到16.8%,北京上海成预制菜绝对主力军。
京东超市销售数据显示,2022年45.5%的预制菜消费者来自北上广地区。江苏、浙江、山东紧随其后,且占比逐年增长。年货节期间,最热衷购买年夜饭的消费者,来自江浙沪。
7、行业发展趋势:
行业发展大趋势:差异化、成本控制精细化,产业链控制总成本;生产自动化、品控严格化;
2B发展趋势:品类细分化、大单品化、渠道品牌、渠道覆盖深耕、龙头或链主品牌优势扩大;
2C发展趋势: 品牌化、定位差异化、性价比高、特色包装、高颜值、多口味
二、行业市场深度分析洞察总结
1) 市场大盘:据弗若斯特-沙利文数据,中国预制菜市场规模2023年达到4200亿元,预计到2027年,中国预制菜市场总规模将达到9000亿规模,未来五年,预计行业年复合增长率15%。预制菜企业实际运营超万家;超过10亿收入不足30家;大多数企业收入规模在几千万元-1亿元;根据中国餐饮协会,目前预制菜在餐饮渠道的渗透率仅10%-15%。和美国60%比,还有很大的增长空间。
2) 行业领先者:速冻半成品预制菜,有易太、亚明、绿进等。速冻火锅预制料有安井食品;
半成品(即烹预制菜)和成品预制菜有:味知香、双汇、国联水产、惠发、龙大美食、珍味小梅园、同庆楼、广州酒家、美好食品等。
3) 行业特征:是消费者寻求多样化选择行业,行业是重品牌、重渠道、重性价比的行业。产品品类差异化明显。
4) 生命周期:行业是一个多样化选择市场。对于著名餐饮品牌的预制菜,具有较强的品牌信任度。行业具有较长的消费生命周期。
5) 底层逻辑/行业驱动力:B端竞争的核心能力是渠道+产品+品牌共同因素为主导的竞争模式;C端主要是品牌+产品+渠道的竞争模式;多渠道能力成为核心竞争力之一;对于国民大众中端预制菜,品控+成本控制成为核心竞争力。基础大众产品是容易被抄袭且同质化的市场。
6) 渠道布局:中高端预制菜只有全渠道整合,打通2B+2C两种不同的渠道,才能做大规模。
7) 竞争特征:竞争品牌中高端化等、产品功能差异化、特色化、成本品控精细化。预制菜是一个品牌、产品、渠道共同驱动竞争的市场。体系化的提升运营效率、差异化竞争是企业取得竞争优势的关键。
8) 未来竞争终局:基于品类竞争、超级大单品的性价比竞争和市场定位竞争。大企业之间竞争将是一个品牌战略体系和另外一个品牌战略体系之间的竞争。
9) 品牌战略打法:封杀子品类特性、更畅销认知、品牌升级、产品升级、创新新品类等
10) 渠道类型:B端 经销商、KA、连锁餐饮、团购、酒店等;
C端:电商和线下渠道(KA、连锁超市、新零售渠道、BC超市等)
11) 渠道策略:需2B+2C双业务驱动增长。多渠道组合渗透策略;
12) 盈利来源:结构性业务利润。大型企业需要建立业务矩阵组合(多品类+多渠道业务),要规划管理好结构。中小企业需要聚焦某单一品类,大单品是未来的主要竞争策略。
13) 未来发展趋势:品牌化、品类聚焦、产品聚焦、细分差异化聚焦、运营精益化(品控+成本)。2B端企业目前从渠道竞争开始向品牌战略竞争过渡。2C是品牌、性价比的综合竞争。2B、2C端竞争最终将过渡到品牌战略之间的竞争。
第二部分
中国预制菜市场深度分析
一、行业概要
1、行业概要
中国预制菜2023年市场总规模近4200亿元,预计到2027年,中国预制菜市场总规模将达到约9000亿规模(按最新政策预制菜分类规定,扣除速冻米面食品后,大约8000亿规模)。
行业中企业高度分散。各个细分行业中,竞争格局不同。大部分细分行业呈现寡头效应、部分细分行业出现多强多弱格局。绝大多数预制菜企业呈现出规模小、品牌弱的局面。
2023年预制菜主要消费80%客户为2B端客户(餐饮、酒店、团餐为主),20%为2C客户。
预制菜行业的行业分为2B、2C两种不同的竞争驱动模式。
2B市场:中高端市场主要竞争是“渠道+品牌+产品成本”的竞争,品牌是服务保障;
2C市场:中高端是“品牌+渠道+产品性价比”的综合竞争;而中低端是渠道+产品的共同驱动的竞争,中低端最终是产业链总成本的竞争 。
中高端预制菜只有全渠道整合,打通2B、2C端两种业务,线上和线下渠道共同联动,才能做大规模。
预制菜市场,销售给B端的预制菜发展迅速。受益于冷链物流发展、餐饮行业需求提升等原因,我国预制菜行业近年来高速发展。
根据艾媒咨询及 NCBD(餐宝典)与美好食品联合发布《2023 中国预制菜暨小酥肉行业发展白皮书》。
2023年前10月“预制菜”企业成立数量已达2022年全年的5.9倍,行业景气度相对较高。当前预制菜需求结构以B端为主,占比超过 80%。
参考成熟市场预制菜 B/C 端销售结构,我国 C端发展空间较为广阔。
从格局看,预制菜企业经营类型较多,依托不同生意模式及自身资源禀赋实现错位竞争,我们认为具备产能、研发、分销等综合优势的企业有望胜出。
B 端降本增效为核心诉求,我们认为随餐饮连锁化率提升,预制菜有望持续受益。
1)使用预制菜可降低终端成本,优化单店模型。据中国饭店协会及中国连锁经营协会,我国餐饮企业成本主要构成为原材料、房租及人工成本,三项成本累计占比近70%,使用预制菜后,餐饮从业人员和配送成本有望分别降低70%和30%。
同时我们认为,预制菜规模使用后有望减少后厨所需操作面积。餐厅整体规划向“小后厨+大前厅”演变,可进一步 缩减租金开支,优化单店盈利模型。
2)餐饮高周转率要求,有望助推预制食材应用。预制菜可缩短备菜、炒菜等传统烹饪环节,有望提升餐厅运营效率、加快周转。考虑连锁餐饮 企业对门店运营、原材料采购及烹饪制作工艺等步骤存在标准化诉求,我 们认为随餐饮连锁化率提升,预制菜作为重要的供应链配套有望直接受益 于下游餐饮需求提升。
2、产业链、行业特征分析
1) 行业产业链:
产业链包括研发、上游原材料、预制菜生产、渠道经销、零售等环节。
2)价值链:
品牌、营销、渠道是提升预制菜价值的重要方式。中高端和高端预制菜,品牌价值较高。营销及渠道费用占据行业的较高成本。
由于普通预制菜是属于轻决策、短价值链的产业;贵重预制菜属于中决策,均属于品牌战略驱动业务战略的模式,因此,中高端、高端预制菜更加应该重视品牌,建立品牌为中心的商业致胜体系。
预制菜属于柠檬市场,行业属性是毛利率不高、重品质、重营销、重渠道的行业,同时多渠道策略也是预制菜行业的主要营销方式。
3)行业特征及市场营销
行业特征为:大多数企业为中小企业,缺乏规模;行业进入壁垒很低,行业开始逐步向头部厂家集中。
4)预制菜在C端发力的主要驱动力:
随着国家政策的发布,对预制菜有严格的规定和监管,对于促进预制菜行业健康发展无疑有积极作用。大众对预制菜的逐步接受,是一个未来的趋势。
当下行业出现了大单品占公司主导的趋势。企业要实现业务持续增长,需要实施并不断培养大单品业务。市场上已经出现较多的预制菜大单品,典型的包括酸菜鱼、小龙虾、小酥肉以及猪肚鸡等。
这些产品在电商平台、短视频平台上的火爆,对于推动预制菜行业发展也会有积极贡献。
现阶段,有越来越多的餐饮企业开始通过自有渠道以及电商平台出售预包装食品(需要注册申请商标,并营业范围增加该业务),即预制菜的一种。这对于预制菜在C端市场的发展也起到了正面作用。
目前,预制菜在C端市场的发展呈现出一定疲态,增速放缓。随着大量企业涌入,一些面向C端的预制菜供大于求,市场竞争非常激烈。在C端市场,不排除会出现一些非常有潜力的预制菜大单品,相对于其他的预制菜,这些大单品或将有不俗表现。
5)消费者的需求调查

预制菜主要消费人群是年轻人,22-40岁人群占比达81.3%。年轻人“懒、馋、急、忙”的特性,是预制菜的成长动力,有71.9%消费者选择预制菜的理由是节省时间,有55%的消费者是不喜欢/不会做饭。
在就餐指标对比中,预制菜的时间成本最短,精力成本和金钱成本都适中,且口味稳定,适合日常食用。

预制菜的主要优势

6)行业未来发展趋势:
1) 中国餐饮行业标准化水平、连锁化率不断提升;
2) 相关产业链不断完善,为预制菜的流转提供了保障
3) 资本的介入推动着预制菜行业发展
4) 受疫情影响,人们的消费习惯发生了变化
二、预制菜——速冻火锅料制品行业
1、行业概要
速冻火锅料制品行业:最近几年,产品结构升级进行中,集中度具备提升空间。火锅作为餐饮行业重要子行业,标准化程度高,模式可复制性相对较强。
据海欣食品公告、安井食品公告以及 Frost & Sullivan调研数据,速冻火锅料市场规模2017-2021年从411 亿元增长至 520亿元,CAGR达 6.1%。预计速冻火锅料行业2022-2025年CAGR为13%增长,2025年市场规模达到848亿元。
当前速冻火锅料市场已处于快速成长后期。竞争格局为一超多强。考虑到近年来 C 端火锅料放量,产品及包装形式不断升级,行业结构持续优化,我们认为集中度有望进一步向龙头集中。
速冻火锅料市场规模

从需求角度和跨品类分析,速冻食品中速冻火锅料制品,具有较多偏刚性需求。但产品需求出现多样化的特征。

评价维度单一或多元
需求维度集中或多元
2、主要前列市场份额企业为:安井食品、山东惠发食品、浙江海欣食品公司。
2.1、安井食品
公司为速冻火锅料的细分行业龙头。产品矩阵清晰,管理团队稳定。安井食品,前身为华顺民生,2017 年上市(代码603345),国内最大的速冻火锅食品企业。
安井食品为速冻火锅制品的龙头,锁鲜装及丸之尊引领。火锅料为公司重要主业,领先优势明显,区域布局上作为全国性品牌打造,以福建、江苏为基地市场,东北、华南、华东为重点市场。
公司 2019年面向 C端市场推出锁鲜装产品,2020 年即带动公司肉制品、鱼糜制品营收分别同增36.16%、40.98%,实现收入11亿。
2023年所见,公司推出锁鲜装4.0推出后,市场反馈良好,带动了锁鲜装继续保持高增速。同时,安井的锁鲜装产品还引领了火锅料行业产品升级。在安井推出锁鲜装之后,三全、海霸王等跟随。安井仍然在锁鲜装赛道保持着领先地位。
公司目前仅占速冻火锅制品市场不足5%的市场份额,未来还具有较大的发展空间。
公司火锅料新品聚集烤肠系列,通过连锁系统投烤机等渠道资源支持,有望成为新增大单品。
2023年,安井食品实现营业收入约140.45亿元,同比增长15.29%;归属于上市公司股东的净利润约14.78亿元,同比增长34.24%;归属于上市公司股东的扣除非经常性损益的净利润13.65亿元,同比增长36.8%。
公司营业收入主要由火锅料制品、米面制品、菜肴制品三大品类贡献。公司渠道结构呈现多元化发展,经销渠道、特通直营、商超直营及新零售等多渠道共同发力。2023H1分别贡献营收比例达 78.9%、8.9%、6.4%、3.7%。公司火锅料2023前三季实现收入49.4亿元,同增 19.6%。

公司发展历史复盘:拥抱行业趋势,安井积极进取
(1)1970s~1990s,行业起步摸索期,外销为主
我国速冻食品行业起步较晚,开始于约上世纪 70 年代,发展初期工艺 上采用较原始冷冻方式,食材上初期也以蔬菜为主;80 年代,农副产品供 应日渐富余,速冻食品品类逐步向面食、面点等调制食品方向延伸(但仍 以冷冻蔬菜和肉制品为主),随着国外先进冷冻技术及设备开始引入国内, 我国速冻食品产能得到有效提升,在此阶段产品主要用于外销。
(2)1990~1998 年,行业爬坡阶段,米面行业发展领先
上世纪 90 年代,受益于冷冻技术逐步完善,我国速冻食品行业迅速发 展,速冻鱼糜品牌海霸王等台资厂商进入国内,行业以高端产品为主,主 销酒店渠道。米面制品技术相对鱼糜更加成熟,同时由于产品单一,原材 料成本也较低,因此行业利润空间相对较大,90 年代三全和思念成立,龙 凤也于 1992 年进入内地销售。 “安井”品牌成立之处即定位“农贸及中小城市的名牌产品”,在区 域市场表现强劲,带动公司销售额接近亿元(同期三全、思念、龙凤、海 霸王等作为全国品牌规模在 2-5 亿元左右)。出于拓宽市场及降低运输仓储 成本的考虑,1998 年公司租赁设厂,成立无锡华顺食品公司并进军华东市 场。
(3)1998~2005 年,商超红利显现,行业竞争有所加剧
随着以家乐福为代表的大卖场于 1995年进入中国,现代渠道开始发展。 速冻米面行业价格竞争加剧,行业利润率有所下降。速冻鱼糜行业国内民 营企业开始进入,除安井外,海欣食品、海壹食品等品牌成立,渠道端逐 步向内陆拓展。
在此阶段,安井品牌定位“最具特色的二线(领先)品牌”,强调品类第一而非规模第一。
米面产品上主打发面产品,避开水饺、馄饨等主食;市场策略上“打造区域强势品牌”,聚焦华东,并主动拒绝外省经销商现金打款。
公司的无锡厂仅两年便实现扭亏为盈,2002 年销售达到千万级,公司产品结构逐步拓展至八大系列超百款 SKU,并顺利进入麦德龙、乐购、北京华联、上海世纪联华等 KA、BC 渠道。
(4)2006~2012 年,行业迈向全国化,米面趋于成熟
速冻鱼糜行业百花齐放,产品品类及场景创新涌现,同时销路开始全 国化;速冻米面行业需求提升,产品向中高端升级的同时行业格局趋于稳 定,2006 年行业 CR4 已达 52%(三全、思念、龙凤、湾仔码头),2013 年 三全食品并购龙凤食品,行业进一步集中。 2007 年,华顺民生下属厦门厂与无锡厂合并,产品重心从米面制品重 新转向火锅料和鱼糜制品(在当时米面制品为主的无锡厂,销售收入高于 鱼糜制品为主的厦门厂的情况下,公司仍作此战略调整)。产品战略调整 效果立竿见影,当年火锅料销售规模即反超米面产品,次年实现 4 亿元, 第三年实现 6 亿元。公司 2007 年销售收入 4.8 亿元,2011 年财报口径营收 达 12.2 亿元,测算期间 CAGR 约 26.4%。
(5)2012~现在,餐饮渠道崛起,菜肴制品迎来高增
速冻食品零售端竞争有所加剧,餐饮端因人工、租金成本制约而对半 成品需求有所上升,迎来发展机遇,同时外卖、团餐及乡厨等渠道逐渐成 为速冻食品新增长点。 公司在经营策略上积极作为,2014-2016 年为进一步抢占市场份额, 单价下降换取销量增长;在餐饮渠道进入发展机遇期时,公司 2018年调整 渠道策略为“餐饮流通为主,商超电商为辅”,并成立“冻品先生”,作为 专门品类切入餐饮渠道。2018、2019 年公司推出高端家用火锅料“丸之尊” 系列以及面向 C 端全渠道销售的“锁鲜装”,推动公司从餐饮流通品牌向 消费者品牌转型。2021 年公司调整经营策略为“双剑合璧,三路并进”, 并通过“自产+贴牌+并购”方式布局预制菜肴板块。
预制菜板块布局完善,产品矩阵丰富。公司布局预制菜肴时间较早,2018 年即推出蛋饺等产品,以自有品牌发力速冻菜肴,2020 年及2022 年分别成立冻品先生与安井小厨,通过双品牌不同选品策略提高菜肴制品覆盖广度,并在 2021、2022年通过新宏业及新柳伍布局水产预制菜业务。
公司菜肴制品2023 前三季实现收入 31.1 亿元,同增 47.5%。
安井小厨:2022 年 5 月安井小厨事业部成立,通过自产方式聚焦调理 类、蒸炸类等品类,下游渠道以 B 端为主,当年即实现近 2 亿元收入。 2023 年调整产品重心为鸡肉调理品+串烤类产品双主线。 冻品先生:作为全资子公司设立于 2020年,公司为“冻品先生”贴牌 生产,主要销售各类火锅周边食材及预制菜肴。2022 年冻品先生聚焦产品 重心为川湘菜系,全年供应商数量增长 66%,酸菜鱼、藕盒等大单品销售 过亿,总体实现收入超 5 亿元,未来发展点侧重于打造具备BC属性的产 品、酒店渠道的拓宽、以及火锅食材矩阵的丰富化。
新宏业及新柳伍:公司分别于 2021年8月、2022年9月并表新宏业与新柳伍,通过两个主体强化上游原料保障,并做精做强小龙虾等水产预制菜。未来小龙虾业务还将授权“安井”和“安井小厨”的品牌授权经营, 引领板块品牌化运作。

资料来源:方正证券
近年来速冻米面制品发展趋于主食化,2020 年公司适时调整产品策略 为“主食发力,均衡发展”,在原有发面类产品的基础上,优化产品结构 并打造大单品,依托公司自身较强的渠道能力,进行产品铺货及市场渗透, 实现与传统米面企业错位竞争。公司面米制品 2023前三季实现收入 18.6亿 元,同增 9.5%。
公司竞争优势:产品+渠道+供应链,夯实竞争优势
大单品战略引领,产品迭代能力突出
公司战略聚焦大单品,有效带动规模扩大。公司单品战略秉承“单品突破、 单品夺冠、单品称霸”思路,将主要单品分为战略单品和战术单品,集中 培养全渠道通用、全区域适销并且具有冠军相的战略大单品。公司每年集 中资源聚焦培养的 3-5 个“战略大单品”,以点带面带动其他单品销售增长 形成规模效应,2020 年销售额前十大战略单品累计贡献当年营收达 42.5%。
公司研发实力及产地研模式保障新品迭代。公司按照“研发一代、生产一代、储备一代”思路规划新品研发,研发能力相对优势明显。
截至 2022年底公司研发人员数量453人,高于行业可比公司。由于口味偏好存 在地域性差异,公司工厂在生产之外,承担属地化研发任务(各生产基地,每年需推出区域新品1-3 个,其中区域新品需满足相应考核标准),通过适 配当地口味的产品,抢占区域市场份额,如华中地区重点推出夹心鱼饼、脆骨肉丸、亲亲肠、麻辣香包等产品,销量表现亮眼。
营销配称特色:“贴身支持”经销商团队建设,构建渠道壁垒
贴身支持经销商,提高服务精细度。公司针对客户服务精细度相对较高,2022年单个经销商对应其销售人员数量为 2.1,相对可比公司具备优势;公司通过多种方式赋能经销商建设,为客户提供针对性服务:
1)支持经销商打通渠道,协助其开发分销商及终端等;
2)通过订货会的形式, 巩固客户关系,增强渠道粘性;
3)协助经销商进行门店布置等,提升广 宣效果,强化品牌露出;
4)开展多样化的营销活动如有奖销售、主题活动等,促进商家与消费者互动。公司的贴身支持服务有效打响口碑,有效帮助经销商实现规模扩张,2022年底公司经销商数量达到1836个,同增11.3%,亦有利于公司进一步开拓市场。
因地制定渠道策略,夯实经销商基础。针对区域市场的完善度,公司制定了三种渠道管理策略,
1)成熟区域:根据地市场为主,公司采取密集分销的措施,消灭渠道盲区,最大程度精耕细作,同时定期整合淘汰经 销商提高渠道积极性;
2)重点区域:以较为成熟市场为主,公司以市县为单位设立经销商,进行渠道下沉管理;
3)边缘区域:公司采取省市级 经销商,进行品牌培育和市场开拓。公司分层分类渠道策略有效强化经销 商规模,并助力终端全国化扩张,重点销区华东区域营收占比 2013- 2023H1 从 61.7%下降至 43.1%。2023H1 公司在华东/华北/华中/东北/华南/ 西北/西南各区域销售占比分别为 43.1/14.7/13.9/8.6/8.0/5.5/5.5%,实现区域 间较均衡发展。
“销地产”保障产能供给,提升生产效率
产能全国化布局,提升供应链效率。速冻行业由于存在冷链运输刚性 需求,物流费用占比相对较高,若使用“产地销”模式,向区域外客户送 货需要使用大型冷链货车,可能造成物流费用进一步上升,并对销售区域外拓产生不利影响。
公司坚持“销地产”模式,从厦门出发向北开拓生产基地,在重要销区就地设厂,先后深入华东、东北、西南、华中、华北,当前已拥有厦门安井、无锡安井、泰州安井、辽宁安井、四川安井、湖北 安井、河南安井、广东安井、山东安井、洪湖安井、新宏业及新柳伍,共 计 12 大生产基地,以提升运输效率,优化物流费用,2018-2022 年公司物流费用率从 3.5%下降至 2.0%,相比可比公司优势明显。
同时,公司积极推行大线快跑、大规模生产、大批量定制,大单品生产等商业模式提升生产端规模效应,2022 年产能利用率达 92.2%。
2.2、山东惠发食品
1)公司概要
公司成立于2005年2月,2017年上交所上市(代码603536)。公司为省农业重点龙头企业。先后组建省级企业技术中心、山东省肉类食品质量控制工程技术研究中心 等科研机构。 公司预制菜品涉及八大菜系菜品系列、地方小吃菜品系列、功能性菜品系列、休食系列、面点系列、调理系列、西快系列、火锅系列等,目前已形成“惠发”、“泽众”等产品品牌,和“润农供应链”“惠发小厨”、“惠发云厨”、“惠发美厨”、“伊兰小甸”、“米洛可”等服务品牌。
目前惠发食品已自主研发预制菜品2000余款,其中包含净菜(肉)类、料包类、半成品类、成品类,最终形成冷冻预制菜品、冷鲜预制菜品、常温预制菜品三大系列,菜品涉及鲁菜、川菜、闽菜、苏菜等八大菜系。年总收入大约20亿。
2)关于惠发食品企业品牌战略
惠发食品在多年的发展中有完整的产业链支撑整个企业品牌体系的运转情况,且品牌有国内外市场线品牌之细分,可以看出该企业发展越成熟,细化市场做得越好,从中获取的用户消费人群越聚焦越精准。
企业有着大国品牌所具备的社会责任感,懂得抓住时代趋势,将中国饮食文化与品牌己任相结合,既起到了借势作用又起到了品牌市场推动作用,一举两得,足以可见该企业塑造的品牌营销战略高度,也在透露着这背后的深厚底蕴和长远的发展目光。
2.3、海欣食品
1)公司概要:公司为上市公司,代码002702。
主要业务和主要产品:公司主要从事速冻鱼肉制品和肉制品、速冻米面制品、速冻菜肴制品、常温鱼肉制品和肉制品的生产和销售。
公司速冻火锅产品主要包括速冻鱼肉制品和肉制品类(火锅丸滑、鱼丸、肉丸、福袋、鱼豆腐等)。
公司2023年实现营业收入17.16亿元,同比增长5.82%, 净利润227 万元。
分产品来看,预制菜速冻菜肴制品销售同比增长84%。2023年公司速冻鱼肉制品及肉制品等,收入11.2亿;新产品SKU增加262个;新产品贡献收入1.3亿;
主要的业绩驱动因素:研发新品、高品质、营销网络和服务水平等。
下属有成都腾新食品、南京腾新食品、上海闽芝食品等十多个子公司;
1)公司的销售模式:以流通(经销商)和现代商超渠道销售为主,特通和电商渠道销售为辅。
经销商渠道包括批发市场、农贸市场、专营门店等。现代商超渠道包括:KA、BC等连锁大卖场、中小型超市、社区便利店及精品超市等销售给终端消费者:特通渠道是指公司向大型连锁餐饮,企事业单位直接供应产品,以及公司出口业务;
3)品牌运营情况
公司目前品牌有“海欣”、“鱼极"、“优必歌”、“百肴轩”和“东鸥”等五大品牌,其中,“海欣”品牌产品涵盖全系列:“鱼极”品牌主要是高端速冻鱼肉制品及肉制品:“优必歌”品牌主要为速冻菜肴制品:“百肴轩”品牌主要为速冻米面制品、速冻菜肴制品;“东鸥”品牌主要为速冻菜肴制品。
3、速冻火锅制品行业发展趋势:
细分行业呈现出品类多元化、渠道多样化、产品品牌化等明显趋势。
首先,品类多元化。随着速冻火锅制品市场的不断发展,越来越多的速冻食品品类、各种不同口味和风味的速冻产品开始出现。消费者可以根据自己的喜好和需求,选择不同品种和口味的速冻食品。
其次,渠道多样化。随着电商和社交媒体的兴起,越来越多的速冻火锅制品企业开始将目光放在电商、社交媒体和私域社团等新兴渠道上,通过线上销售渠道拓展市场。
除此之外,一些大型速冻火锅制品企业也开始配套发展冷链物流,通过直营店、特许经营、加盟店等多种销售渠道,覆盖更多的消费者。
最后,产品品牌化。随着消费者对速冻火锅制品品质的要求越来越高,越来越多的企业开始注重品牌建设,推出了更高品质、更有品牌特色的速冻火锅制品产品。
一些头部速冻火锅制品品牌,通过产品品质的提升和营销手段的运用,提高了品牌的知名度和美誉度。同时,一些新兴的速冻火锅制品企业也开始注重品牌建设,通过独特的产品设计、营销活动等手段,提升品牌形象和品牌认知度。
总体来说,目前速冻火锅制品行业的未来发展前景广阔,随着消费者需求的多样化和市场竞争的加剧,速冻火锅制品行业将继续保持创新。
三、预制速冻食品(米面)行业
1、美日和中国树洞食品比较
对比美日等发达市场,我国速冻食品行业发展空间广阔。目前,我国速冻食品人均消费量不到美国的 1/6,日本的 1/2,仍有较大空间。
同时对比日本,我国龙头企业市占率仅 10%左右,预计未来市场可以容纳 1-2 家市占率超 20%的龙头企业,整合空间较大。随着速冻食品接受程度提高,配套基础设施逐渐成熟,我国速冻食品行业仍具有巨大发展潜力。
根据 Frost &Sullivan 的研究数据, 根据 Frost & Sullivan数据,我国速冻面米制品的巿场规模从 2013 年的 549 亿元增长到 2021 年的 782亿元,年复合增长率为 4.52%,速冻米面行业蛋糕不断壮大,预计到2025年达到千亿规模。
新式面点成为速冻米面行业新突破口,爆款新品面点成为新兴企业进入市场的重要途径。 预制菜肴类仍处起步阶段,借助餐饮行业东风,需求端进一步扩大,新 兴蓝海市场待开拓。
2、中国速冻食品发展
速冻食品行业供需两旺,冷链发展助力行业增长。目前我国消费端家庭需求占比多于餐饮端,疫情催生家庭端速冻食品消费新高点,强化消费者习惯养成,快节奏就餐习惯培育年轻一代对于速冻食品需求持续增长。但对标海外成熟市场,BC消费结构仍有调整空间,
随着火锅类餐饮崛起,中央厨房模式催生餐饮模式再升级,餐饮端需求仍有广阔发展空间。 随着新零售模式兴起,全国冷链辐射半径加大,冷链升级为速冻食品保 驾护航。龙头企业扩产增能,注重新品研发,强化供应端基础。
速冻米面制品可以通过对面点师的替代,降低终端餐饮店运营成本。B端速冻米面制品和预制菜 可以理解为米面粮油、生鲜食材、各类调味品和厨师的集成,终端餐饮店仅需要进行加热或简单处理即可。面点制作技能需要专门培训,因此一般工资较高,使用速冻制品则能够在保留米面 SKU 的同时节约这部分成本。对比之下火锅料则是单独品类,与天然肉类有一定替代关系,更多是品类渗透而非降成本逻辑。

评价维度单一或多元
需求维度集中或多元
行业内各可比标的公司核心壁垒特征明显,疫情红利下,2C 企业受益明显,业绩迎来新突破。其中,三全食品依靠水饺、汤圆、面点三张王牌,加之红标、绿标渠道优化管理模式,推出涮烤汇、早餐、备餐场景概念,老派龙头地位稳固;安井食品依靠销地产模式,BC 双轮驱动,推出大单 品战略,结合全国化渠道优势,发展势头正盛;海欣食品强化 C 端布局,注重线上化销售模式,扩产增能打好基础;惠发食品依托丸制品和油炸 品两大主力产品,重视商场渠道优化,精细化管理经销商渠道,不断加 强新品研发进程;千味央厨背靠大牌合作企业,定制品和通用品相结合, 高比例自产保证产品品质,客户保有率高,以定制研发为主,自主研发 为辅,挖掘面点赛道新机会。
1)我国速冻食品行业起步较晚,对标海外仍有较大空间
速冻食品以米、面、肉类、蔬菜等为原料,通过急速低温(-18℃以下)工艺进行加工, 并在连贯低温条件下进行运输储存,能够最大限度的保存食品营养,具有美味、方 便、健康、卫生、营养、实惠的优点。速冻食品按产品种类可以分为速冻米面、火 锅料制品以及预制菜肴类。就具体品种明细来看,速冻米面通常包括速冻水饺、汤圆、包子、粽子等;火锅料制品通常包含速冻鱼糜制品和速冻肉制品,如牛丸、鱼 丸、蟹棒等;速冻预制菜肴则包括天妇罗、藕夹、薯饼、酥肉等即烹即配制的成品或半成品。

2)速冻行业历史沿革
速冻食品最早于上世纪30年代起源于美国。当时消费者无意识及配套设施不健全,行业缓慢发展。二战后,速冻食品迅速发展起来,1948-1953 年美国系统研究了速冻食品,提出了著名的生产流通环节中的T(时间Time)、T(温度Temperature)、T(容忍度Tolerance) 概念,并制定了《冷冻食品制造法规》。
伴随着冷冻食品制造规范化、技术崛起,速冻食品实现工业化生产,行业迅速发展,产品深受消费者青睐。特别是果蔬单体快速冻结技术的开发,开创了速冻食品新局面。随后日本于 70年代完善速冻食品工艺,首先广泛使用在餐饮业。
中国速冻食品行业产业链

数据来源:东北证券
3)我国速冻食品行业迅速成长,发展历程可分为四个阶段: 起步期。我国冷冻食品如速冻汤圆、速冻水饺等大量投产。萌芽期,产存设备、冷链高速发展,速冻米面、鱼糜制品出现众多品牌。整合发展期。企业产品创新,各种新产品如片棒丸类鱼糜制品上市,后者开始广泛运用于关东煮、 麻辣烫、烧烤等消费形式中。兴盛期。冷链发展及餐饮流程化、电商发展,互联网+为速冻食品打开新的局面。
4)速冻食品行业发展迅速,新增企业数量保持高增速
据恒州诚思(YH)研究统计,2022年全球速冻面米制品市场规模约2471亿元,预计未来六年将保持CAGR6.1%增速。出现便捷化趋势,满足单人或年轻人懒、宅、馋需求。
5)对比欧美等发达市场,我国速冻食品行业发展空间广阔
我国速冻食品人均消费量仍处较低水平,未来行业发展空间广阔。目前,美国已经成为 世界上速冻食品产量最大、人均消费量最高的国家,年产量达 2000万吨,品种超3000 种,人均年消费量在60千克以上,速冻食品占据整个食品行业的 60%-70%。
欧洲速冻食品人均年消费量 30-40千克。日本是世界第三大、亚洲第一大市场,年消费量超 300 万吨,品种超3000 种。目前,我国人均消费量是美国 1/6,欧洲1/4,日本1/2,预计我国速冻食品行业对标海外仍有两倍以上空间。
日本速冻食品与经济水平、城镇化率成正比的发展经验,可以推测我国速冻食品行业市场具有巨大发展前景。

6)家电普及与速冻食品发展相辅相成,推动我国速冻食品行业进入兴盛期。
参考日本的经验,家电普及对速冻食品行业发展具有显著推动作用。1965 年至1980 日本电冰箱普及率由 50%提升至 96%,家电普及解决了速冻食品存储及加热的问题,速冻食品随之拓展到 C 端。在我国速冻食品的起步阶段,中国城镇居民对冰箱和微波炉的每百户拥有率分别不足75%和10%。
90 年代末至 2015年,随着城镇化水平发展,我国冰箱及微波炉已基本完成全覆盖, 因此,速冻食品行业在15 年间快速发展。
7)我国冷库基础设施较为薄弱,速冻食品覆盖范围有待拓宽。
速冻冷库在速冻食品的运输、储存方面起着至关重要的作用,减少有机物质的消耗,降低食品霉变率。同时,速冻冷库还可抑制某些食物中后熟酶的活性,抑制乙烯等的产生,保持新鲜度的同时保障食品原有的口感与风味。
对比发达国家,我国人均冷库仓储容量较低。2018 年我国人均冷藏仓储容量仅0.132 立方米,日本为 0.315 立方米,美国为 0.49 立方米,不足日本1/3,美国 1/4。我国人均仓储容量仍有较大的提升空间,速冻食品的覆盖范围有待拓宽。
8)速冻食品行业供需两旺,规模持续增长
需求端:我国速冻食品行业 B、C 端需求持续旺盛
我国速冻食品需求 C 端占七成,B端发展空间巨大。根据 IBIS数据显示,目前我国家庭和餐饮的消费结构约为 7:3。对比海外,发达国家的餐饮业务占比通常在50%以上,我国的B端消费市场占比偏低。随着速冻食品行业的竞争日益加剧,依附于零售终端的销售模式,已难以满足速冻食品企业的快速发展,加大对餐饮渠道的开发力度,将是业内各企业的迫切之选,我国的餐饮端仍具有较大的发展空间。
9)家庭需求:满足快节奏生活需求,契合强消费力年轻人,疫情培养速冻食品消费习惯。
速冻食品有效缩短家庭烹饪时长,高效便捷烹饪方式受到青睐。经济发展水平的提 高与家庭结构小型化以及生活节奏的进一步加快,对家庭烹饪劳动提出了新的要求, 美味、便捷、健康成为家庭烹饪劳动的新侧重点。相较于传统烹饪,冻品烹饪有效 解决了环节多、用时长的问题,提高了烹饪的便捷性,满足了现代家庭高效烹饪的 需求。
10)年轻一代烹饪意愿低,消费能力强,速冻食品契合年轻人需求。
随着越来越多年轻 人步入职场成为社会的中坚力量,他们将引领大众消费市场,根据汇丰银行公布的数据,中国的 90 后年轻人人均负债比高达 1850%,占消费者贷款用户的约80%,超前消费的现象使得年轻一代拥有比其他年龄段的消费者更强的消费力。同时,根据美团点评《2019年及2020年上半年中国外卖产业发展报告》,80、90 后是外卖最大的消费群体,占比超过 90%。
可见年轻一代的烹饪意愿相较其他年龄段更低, 快节奏的工作生活方式使得便捷性强的速冻食品更契合年轻人的烹饪需求,速冻食 品将更受众于广大具有强消费力的年轻一代。
11)中国速冻食品发展空间持续增长
显示,受益于消费需求的增加,中国速冻食品的市场规模也在不断增长。数据显示,2021年中国速冻食品的市场规模从2016年的1055亿元增长到了1850亿元;预计2022年中国速冻食品的市场规模将突破1900亿元,达到1964亿元。

从产品品类上看,速冻米面、速冻火锅料占据着中国速冻食品市场主要份额,其中速冻米面制品是最大的品类,占到速冻食品的52.4%。

从消费者购买速冻食品类别来看,2021年火锅食品类、肉类、饺子、汤圆类是消费者较为偏好的种类,占比分别为63.7%、55.7%、51.9%、49.7%。

受益于市场发展向好,近10年中国速冻食品相关企业注册量呈逐年递增趋势。数据显示,2020年中国速冻食品相关企业注册量为历年来最高,达1.2万家,同比增长5%。2021年1-10月共新增3232家速冻食品相关企业,同比下降69%。
整体来看,目前中国速冻食品行业集中度较高,CR4已经超过了60%。三全、思念、湾仔码头以及龙凤是中国速冻食品较为领先企业。从不同场景来看,排名略有不同。从消费者经常吃的速冻食品品牌来看,三全、思念和湾仔码头是消费者较为偏好的品牌,分别占32.0%、28.7%和28.0%。中国速冻面食CR4已经达到65%的份额。
3、主要行业龙头公司分析如下:
3.1思念食品
思念食品股份是全国三大速冻米面食品品牌企业之一,其品牌影响力、生产能力、销售总量均位居全国同行业前列。思念食品国内外建有6大生产基地。
公司2022年收入22亿元;
3.1.1公司的主要品牌营销策略总结如下:
品牌定位:速冻食品领军品牌
slogan: 美味怎能不思念
品牌使命:中华美食现代化/世界美食本土化/企业发展共享化/顾客满意思念化
目标客群:30-45岁的中高端女性
核心价值:全国产业园+下游把控+速冻技术+冷链企业营收:2022年485亿
产品信息
产品创新:消费者在哪里、思念食品就在哪里
产品增长:进军火锅、抢滩预制菜、布局空气炸锅
产品创收:三大产品系列创收并驾齐驱
产品趋势:满足儿童、“养生党”与年轻消费者
产品策略:60%传统产品+40%创意产品
产品新领域布局:竞逐“短保领域”
渠道策略
近场业态:24小时内团购+30分钟闪送上门+5分钟社区商业圈
渠道模式:省内直销+省外经销商分销(经常举办分销商大会)
渠道布局:全渠道布局产品矩阵不断丰富研发渠道定制产品
渠道创新:一直在开店的路上
渠道优化:思念携手团餐头部企业剑指团餐配餐多场景重融合
新渠道建设:加强自有电子商务平台建设
渠道规划:布局全球市场
营销动作
营销策略:前期小炒作 中期砸广告后期讲情怀;多渠道互动造势
营销策略:聚焦家庭亲子关系精准触达目标消费群体
影视营销:通过冠名、植入、创意营销等多种方式屡次打造爆点
刊物营销:发布企业刊物,了解企业事实.传达企业精神,宣传企业文化
联名营销:和上百种品牌达成了联名合作并宣发海报
其 他:展会论坛、节日折扣:
3.1.2 核心竞争力
强大生产基地:全国五大+美国工厂——在郑州、遂平、四川、湖州、广州、美国加州
严控原料标准—制定《供应商开发管理规定》,通过四大筛选程序,精选上游供应商。与供应商合作在全国建立蔬菜基地,推广标准化种植,保证原料产品品质。
技术领先:全球领先速冻技术应用—采用全球领先的JBT螺旋冷冻隧道设备,使用纳米级冰晶锁鲜技术,将食品中的水分快速冻结到直径为纳米级的冰晶(0.000001毫米)。
冷链运输:低温立体库温控-20度,确保产品质量。采用销售、生产、仓储信息联动模式,控制产品周转,提高产品新鲜度。
严格的食品安全管理体系:上游供应商管理、原辅料验收、生产过程监控、车间卫生管理、成品检验。确保食品质量安全。
3.1.3产品策略
创新研发策略:消费者在哪里、思念食品就在哪里;消费者价值为第一导向;
产品创新一:小小汤圆;
产品创新二:针对80-90后推出中西结合“牛魔王”系列水饺,将牛排包进饺子,以创新的理念打破常规;
产品创新三:针对新一代热衷海鲜开发产品;
2015年,思念食品牢牢抓住新一代热衷海鲜、营养升级的消费诉求,行业首创金牌虾饺上市,将方便与美味营养完美结合,快速成为了家庭餐桌上的新贵。
产品创新四 :开发儿童营养系列成长水饺正式上市。
产品创新五:针对成人健康杂粮;“杂粮馒头”以及“速冻蒸饺”,更是捕捉到对“健康饮食”的消费需求,为巩固早餐市场注入新力量。
3.1.4 产品新领域布局
思念进军火锅市场,推出火锅料产品“火锅大师”;共释放5大品类火锅产品,包括丸类、滑类、肉卷类等50余款新品,满足家庭火锅对核心产品的基本需求,以及门店火锅、串串香、麻辣烫等餐饮市场的优质供应。
3.1.5产品新领域布局:
思念抢滩预制菜 多款预制菜新品重磅上市
2023年5月、思念食品多款预制菜产品上市,包括思小灶酸菜鱼和思小灶青花椒鱼等产品。此次思念食品的“思小灶”系列一口气推出了酸菜鱼、青花椒鱼两大单品,在思念京东自营、天猫旗舰店售卖。
思念研发空气炸锅系列产品、坚持多元布局
思念趁势推出了“恶魔食堂”系列鸡肉小食:炸鸡、鸡米花、烤翅等产品,全系列均匹配空气炸锅烹饪方式,无需解冻,开袋即烹,烤翅中采用半熟制工艺,品质更为安全;炸鸡产品为无骨腿肉配方且还多搭配特制炸鸡酱包,体验更好。
3.1.6产品新领域布局:九大产品矩阵
近年来,产品品类愈加垂直细化,满足儿童、“养生党”与年轻消费者的消费需求。

3.1.7思念10大渠道策略
突围近场业态:24小时内团购+ 30分钟闪送上门+ 5分钟社区商业圈
顾名思义,“近场业态”可理解为距离消费主体或消费场景最近的商业形态——社区团购、即时零售、社区商业则是围绕近场业态的三大细分业态。
依托社区团购、即时零售、社区商业三种主流近场业态、思念食品巧妙布局了“24小时内团购提货+ 30分钟闪送上门+ 5分钟社区商业圈”的全点位购物模式。与美团、拼多多团购等合作。
3.1.8渠道外包:
省内直销+省外经销商分销,最终占据90%以上的商超,反超三全。2006 年,思念在全国的600多个办事处,全部变成经销商制,大量吸收地方经销商加盟。各地销售公司股权一并出让,仅保留郑州自营渠道。
一方面,经销商在当地的商业资源丰富,具备与商超博弈的能力;
另一方面,经销商获得思念的倾斜政策支持,积极性高涨,主动承担了商超的进店、促销等费用。这样的模式能够极大地刺激经销商的积极性,让思念产品在商超渠道迅速铺开。
于是,思念在商超渠道赚得盆满钵满,牢牢占据90%以上的商超。
3.1.9 思念携手团餐头部企业 剑指团餐配餐 多场景重融合
思念针对团餐渠道则打造了“优质、多品、优价”的蒸煮类产品,包括包子、馒头、花卷、蒸煎饺、烧麦、馄饨、汤圆、大油条、酥皮馅饼、手抓饼等。
3.1.10 全球化
顺利进入香港、亚洲和美国;
思念美国工厂运营到第三年,在本土的销量就超过了思念从中国十年出口量的总和、计划扩厂规模至之前的2倍;思念的水饺、包子等产品进入了大部分亚裔超市,而且在美国最大的华裔超市渠道,思念产品市占率超过30%,排名第一,产品力和品牌力也位居首位。
2021年之后:进入西方主流商超渠道;思念的烧麦和小笼包等产品,顺利铺进了Costco、Vons、Albertsons等主流超市渠道,成为中国大陆首家进入西方主流商超渠道的速冻米面品牌。
电商平台超过所有竞争对手。美国思念与北美最大的生鲜电商平台Weee达成了合作,短短的两个多月,美国思念就超过所有对手,成为其速冻米面最大的供应商,每个单品的周销量都在1000+以上。
3.1.11 思念9大营销策略
策略一:前期小炒作,中期砸广告,后期讲情怀;
制造噱头、广告轰炸、牵手奥运,高举高打的策略让思念一度成为速冻食品的第一品牌
策略二:多渠道互动造势 用一味道勾起万种思念
策略三:聚焦家庭亲子关系 精准触达目标消费群体
策略四:通过冠名、植入、创意营销等多种方式屡次打造爆点
2013年起,先后通过《爸爸去哪儿》《中国达人秀》《笑傲江湖》等人气节目提高曝光率,2019年出品记录式微综艺《思念物语》,2022年《打开生活的正确方式》、2023年《我的人间烟火》、打造产品与品牌的情感双向链接。
策略五:发布企业刊物,了解企业事实,传达企业精神,宣传企业文化
策略六:异业合作;
策略七:积极参加报名各大展会及论坛
策略八:节日折扣
策略九:积极参与公益事业 塑造大爱的企业形象
3.1.12 思念营销策略亮点总结
1)营销从产品出发,直接简单说出产品卖点
2)强调人间烟火气,寻找生活的美丽
3)强调家的味道,回归质朴;
4)将“思念”的含义延伸为陪伴、温暖、爱与美好
思念品牌将“思念”的含义延伸为陪伴、温暖、爱与美好,以另一种温柔的形式滋养每一个胃与心灵。在一系列富有人情味的表达中,思念也将持续深化思念食品和家味道的强绑定,展现品牌的温度和价值主张。
3.2三全食品股份公司
1992年成立,2008年国内A股上市;三全食品有员工2万多人,在中国有35个分公司、办事处及分厂。主营速冻面米制品、速冻调制食品、冷藏产品、常温产品等的研发、生产和销售,共有数百个品种,年产量几十万吨。三全在中国国内的市场占有率达到20%以上,连续多年位居行业第一。北美、澳洲、欧亚等一些国家也成为三全重点的目标市场。
3.2.1 营销渠道
经销商数量从2019年的4306家到2021年最高5638家然后开始下降到2023年的4245家,但营业收入还在增长。 说明公司经销商渠道方面能力加强。
同时直营下降也比较明显,直营电商增长虽然不错,但占比太小。2023年公司经销的毛利率高于直营,而且同比下跌最小,销售费用和管理费用趋势是下降的。
3.2.2 品牌营销定位
品牌定位:餐桌美食供应商的领导者
品牌slogn:从农田到餐桌。专注专业
品牌使命:弘扬中华美食,志创产业先锋,成就百年基业
品牌标识:“三全”取自十一届三中全会
品牌核心竞争力:技术创新是三全食品永远的追求、是其核心竞争力的关键
3.2.3 研发及技术中心
公司投资1800万元建设了近 1000平方米的研究试验场所及 3000m”中式生产基地两座,成立了“企业技术中心”,形成了产、学、研一体的研发体系,中心高中级工程技术人员达 200多人。
中心负责新产品新技术新工艺的研究、食品安全与无公害标准检测及标准制定,如今已完成国家级、省级速冻食品课题 20多项。
公司目前拥有两个“行业唯一”:
行业内唯一的国家级技术中心郑州市食品工程技术研究中心
行业内唯一的博士后科研工作站
3.2.4 核心竞争力
公司在发展史上创造了30多项全国第一 (侧面证明技术创新)
2009年主持起草的中国速冻食品行业第一个国家标准。
2009年速冻行业内第一家使用ERP管理系统,实现了工业化和信息化的融合。
2010年主持起草的《速冻食品生产HACCP应用准则》《速冻饺子》国家标准发布实施。
规模优势明显,速冻食品产能全国第一:76.9万吨,还有18万吨产能在建。
全国经销商数量第一,渠道话语权强;最高峰达5622家;
强国内供应链壁垒:在各主要消费地附近建厂,自建智能化冷库及冷链物流体系,构建了较高的供应链壁垒。
高品牌知名度:“三全”是“中国名牌”,也是“中国驰名商标”、通过多年在中央电视台做广告的高额市场费用投入,三全品牌在消费者中有较高的知名度。
3.2.5三全经营数据
三全食品2022年营收74.3亿,净赚8亿;三全食品速冻食品营收呈现持续增长的发展态势;从速冻食品产品营收情况来看,2016-2020年,三全食品速冻食品营收呈现持续增长的发展态势,2016年,公司速冻食品营收为47.7亿元,到2020年已增长至68.4亿元,速冻食品营收首次突破68亿元。
3.2.6 三全产品结构

三全产品策略一:持续推新品类,希望能押趋势中爆品
三全产品策略二:三全目前已经投放或即将投放的主打新品
三全开发了众多场景新品比如微波系列,空气炸锅系列,鲜食系列等
三全产品策略三:实现从产品创新到品类创新、再到场景创新
产品创新上:开发拥有超过55%的含馅量,采用活性冻态锁鲜技术,让水饺通过-35C急冻螺旋隧道迅速将水饺中心温度降低至-18°C。采用真空和面工艺使其更加爽滑透亮筋道耐煮。
品类创新上:开发微波炉即食炒饭:高性价比,不到10元的亲民售价
最大程度还原炒饭口感,采用国际最先进的直线性火焰构造及高效率燃烧
方便快捷,微波加热、带内食用的方式也让其更为便捷
场景创新上:三全持续拓宽消费场景,例如2019年起加大布局涮烤场景,加大新产品研发、产品结构调整以及渠道质量改善
三全产品布局:“三全”和“龙凤”双品牌运营战略
公司速冻面米制品包括汤圆、水饺、粽子、面点等产品,速冻调制食品涮烤类等产品
冷藏产品包括鲜食、烘焙面包等产品,常温产品包括米饭套餐、自热米饭等产品。
三全产品结构:面米制品生产超九成
三全各产线:水饺 毛利率最高 且 收入金额占比最高

水饺汤圆高端布局成效显著。三全水饺、汤圆从基础品类不断向中高端延伸,推出儿童系列水饺、私厨系列水饺、炫彩小汤圆、醇香黑芝麻汤圆等,实现全价格带的覆盖。
渠道管理模式:公司具有独特的红标、绿标特色差异化管理渠道模式,效果良好;

3.2.7 渠道策略
渠道策略一:公司的销售渠道主要为线上销售及线下销售
渠道策略二:营收主要来自C端市场。
2020年经销商渠道实现营收48.3亿元,占总营收69.8%。
渠道策略三:以北部地区为核心地区,其他地区同步发展
渠道策略四:打造鲜食供应链,切入便利店渠道。
与盒马、全家、便利蜂、海底捞、瑞幸咖啡等零售和餐饮客户合作,提供便当、饭团、寿司、中式料理等个性化鲜食产品,打造餐饮即食场景。
渠道策略五:经销模式针对长尾客户,渠道拓展成效显著;推进渠道下沉,开拓乡镇市场经销商
渠道策略六:每一个新产品7天内可遍布全国终端市场,产品进店率 95%,行业第一
全国遍布分公司:已在全国 26个直辖市和省会城市及香港建立了分公司。
在全国形成密集和完善的营销网:实现公司产品全国市场占有率位居行业第一
渠道策略七:成立电商业务部,加大线上渠道布局
渠道策略八:海外渠道:产品已出口到北美、欧洲、澳洲和亚洲等地
三全公司在同行业中率先取得了自营进出口权:
一个日产 200吨的国际标准化大型出口车间已建成投产,产品已出口到北美、欧洲、澳洲和亚洲的一些国家和地区。小馄钝折合人民币42一袋。
在境外设计全资子公司,为了积极发展境外市场:
渠道策略九:三全大规模削弱经销商,但直营销售增长不佳
三全2022年比2021年经销商数量减少715家;2022年直营渠道的营收同比2021年减少5%,营业收入总体约占全渠道的20%;
3.2.8营销策略
策略一: 持续在营销中彰显高品牌价值
首创:三全食品于1993年成立,是国内第一颗速冻汤圆创始者
公司陆续推出“三全私厨”、“三全状元”等子品牌,不断夯实品牌基础。
三全食品连续十年入选“中国500最具价值品牌”,彰显高品牌价值。
策略二: 注重品牌建设投入,提升品牌知名度
三全长期以来注重品牌建设和投入,销售费用由2009年3.6亿 最高至2019年
15.9亿;10年CAGR为16%,销售费用率基本在20%以上。市场费用一直维持
较高占比,2012-2019年占比均超30%,
策略三: 与热门综艺和影视剧合作 营造产品的生活使用场景
策略四: 三全积极与其他品牌联合举办跨界活动
策略五: 明星在营销节点代言
策略六: 积极参加报名各大展会及论坛
策略七: 积极参与公益事业 塑造大爱的企业形象
3.3湾仔码头
成功的品牌策略是指通过一系列的市场营销和品牌推广活动,使品牌在目标市场中取得成功并获得竞争优势的方法和手段。对于湾仔码头这个品牌来说,成功的品牌策略可以包括以下几个方面:

1)独特的高档高品质品牌定位:湾仔码头可以通过明确的品牌定位来与竞争对手区分开来。品牌定位可以基于产品特点、目标市场需求、品牌文化等方面进行选择。例如,湾仔码头可以定位为提供高品质、健康、方便的海鲜产品的品牌。
2)强大的品牌形象:通过设计独特的外包装(手工水饺)品牌标识、包装、广告等方式来塑造自己的品牌形象。品牌形象应该与品牌定位相一致,并能够吸引目标市场的消费者。
3)优质的产品质量:产品质量是品牌成功的基础。湾仔码头应该致力于提供优质的海鲜产品,确保产品的新鲜度、口感和安全性。通过提供优质的产品,湾仔码头可以赢得消费者的信任和忠诚度。
4)创新的产品和服务:湾仔码头可以通过不断创新产品和服务来吸引消费者。例如,推出新口味、新品类的海鲜产品,提供在线订购和配送服务等。创新可以匡助湾仔码头与竞争对手区别开来,并满足消费者不断变化的需求。
5)整合的市场营销:湾仔码头可以通过整合各种市场营销手段来提升品牌知名度和影响力。这包括广告、促销活动、公关活动、社交媒体营销等。
6)建立良好的品牌声誉:湾仔码头应该注重建立良好的品牌声誉。这可以通过提供优质的客户服务、积极参预社会公益活动、与消费者建立良好的互动等方式来实现。良好的品牌声誉可以增强消费者对品牌的信任和认可,从而提升品牌的竞争力。
合作:公司联合永辉超市自营到家APP“永辉生活”,为湾仔码头所打造的零售媒体营销方案便是成功范例之一。(“永辉生活”注册会员数已突破1.05亿户,覆盖永辉旗下952家门店)
3.4 千味央厨:速冻米面为主,品类做精、渠道做宽
千味央厨成立较早,是深耕餐饮渠道的速冻面米制品龙头。
产品主要包括油炸类、烘焙类、蒸煮类、菜肴类等,油条、芝麻球、蛋挞皮、地瓜丸等品类都是畅销款。其中,油炸类产品是核心品类,2023 年上半年占比约 46%。
围绕主营核心品类,千味央厨非常注重产品自研、将优势品类精细化运营。一方面,不断推出餐饮渠道适销产品。目前已拥有油条、芝麻球在内的上百种单品,提升了餐饮渠道品类叠加效应。另一方面,公司依托现有产品进行场景化深入研究,研发适应不同消费场景的产品,加强在米面制品领域的核心竞争力。
千味央厨逐步开辟了预制菜消费场景,渠道主要集中在两部分:一是经销商,专门为乡村宴席等场景打造的预制菜肴类;另一个则是围绕大客户需求提供定制化方案。据统计,近几年公司的预制菜肴类营收占比稳中提升,从2018年的1.42%增加至2023第一季度的13.18%。

以服务B端经销商为主的战略,让千味央厨在餐饮端具有了先发优势。
2023 年上半年公司经销渠道(2B)占比达到了55%。通过在速冻面米制品B 端领域多年的深耕,国内外知名餐饮连锁企业如百胜中国、华莱士、真功夫、九毛九、海底捞等大客户都与千味央厨建立了稳固的合作关系。
速冻米面行业总结:
行业内各可比标的公司核心壁垒特征明显,疫情红利下,2C 企业受益明显,业绩迎来新突破。
其中,三全食品依靠水饺、汤圆、面点三张王牌,加之红标、绿标渠道优化管理模式,推出涮烤汇、早餐、备餐场景概念,老派龙头地位稳固;
安井食品(速冻米面业务)依靠销地产模式,BC双轮驱动,推出大单品战略,结合全国化渠道优势,发展势头正盛;
海欣食品(速冻米面业务)强化C 端布局,注重线上化销售模式,扩产增能打好基础;惠发食品依托丸制品和油炸品两大主力产品,重视商场渠道优化,精细化管理经销商渠道,不断加强新品研发进程;
千味央厨背靠大牌合作企业,定制品和通用品相结合,高比例自产保证产品品质,客户保有率高,以定制研发为主,自主研发为辅,挖掘面点赛道新机会。
四、半成品预制菜行业
目前预制半成品菜行业的竞争,B端主要是产品端竞争,包括品类拓展、品类管理、创新研发能力的竞争。
1、味知香
1)品牌:公司目前已建立了“味知香”、“馔玉”两大核心品牌,“味爱疯狂”、“搜香”、“味知香工坊”等重要品牌。公司产品种类丰富,包括肉禽类、水产类及其他类,建立了8大产品系列,为不同的消费者提供健康、绿色、方便、美味的菜肴。
2)产品系列:味知香包括——招牌菜、家常菜、轻炸小食、儿童餐等8大系列。
3)销售模式
公司销售模式以经销为主,存在少量直销情况,全部为买断式销售。销售渠道主要分为零售渠道和批发渠道。公司开展了商超渠道业务和电商业务,商超渠道主要是通过公司商超团队,将产品入驻全国性超市、地方性超市、生鲜超市等;电商渠道主要是公司通过天猫旗舰店或京东旗舰店等电商平台对外销售“味知香”品牌产品。最终客户主要为酒店、餐厅、食堂等。
4)公司成熟的加盟体系
公司深耕半成品菜行业,多年来,公司构建了以农贸市场为主的连锁加盟体系,零售渠道深耕长三角,并不断下沉加密,使得产品更加贴近顾客的消费场景,在服务和巩固存量消费者的同时,让更多的人群能够了解半成品菜,培育潜在消费者。截止2022年期末,公司已拥有1,823家加盟店。
5)卓越的生产技术
味知香苏州产业基地开园,“年产5千吨的食品用发酵菌液及年产5万吨发酵调理食品项目”落地,不断优化生产工艺,改进生产流程,对现有设备进行全方位升级,引进国际先进水平的生产设备推动生产的高效率、高质量、低能耗与绿色环保等。
半成品菜作为食品行业的细分行业,品类、风味以及规格繁多,公司持续提升技术,提供营养、健康、美味的产品才能满足当代消费者的需求。
2、湛江国联水产
公司成立于2001年,为水产养殖一体化产业链企业。公司2009年,1200亩罗非鱼种苗繁育和养殖示范基地建成投产,科研中心落成。2009年8月,经过香港食物环境卫生署严格考核,国联成为首家供应香港鲜活对虾的内地水产企业。
预制菜业务概要:
1)公司2022年总收入51亿,预制菜收入11.31亿元,占整体营业收入约22%,同比增长34.5%。公司重点加强加工深度和拓宽品类宽度,提高盈利能力。
2)在产品研发方面,国联水产拥有湛江与上海的两大研发机构,产品研发的创意和灵魂来源于市场,公司致力于拉近研发部门与第一线消费市场的距离。公司研发部门基于对消费者和消费趋势的洞察建立起了标准化、定制化的产品研发体系。报告期内,公司研发投入为5478万,同比增长27.14%。
3)在品类管理方面,通过对原有产品进行优化迭代,公司逐渐形成对虾、小龙虾、烤鱼、牛蛙等亿元级大单品加特色小品产品矩阵,并以“小霸龙”品牌构建了预制菜产品体系,涵盖快煮、米面、调理、火锅、小龙虾、风味鱼等系列,基本覆盖从餐桌到餐厅的主要消费场景。
4)在品类拓展方面,公司于报告期内向市场相继推出了菠萝烤鱼、剁椒金鲳鱼、奶香麦片脆皮虾、香烤凤尾虾、调味牛蛙等20余款预制菜新品;并通过联合研发、自主研发及定向研发,为重要餐饮客户提供定制化服务,综合供应链能力逐步提升。
5)渠道:BC兼顾,构建全渠道营销体系。
目前渠道拓展速度是竞争关键。公司渠道运营呈现差异化特征。对于B端,公司强调品控能力,强调系统化服务能力。对于C端,公司更注重口味、便利、品牌等方面,更注重产品创新与营销推广。
BC兼顾加强全渠道营销体系,餐饮重客、分销、商超、电商等销售渠道持续优化。
在B端餐饮重客渠道方面,公司围绕虾类、鱼类、牛蛙等优势资源加强研发,持续加强与重要餐饮客户的市场拓展,公司牛蛙、烤鱼、酸菜鱼等大单品打入多家大型餐饮连锁企业。
在C端,报告期内公司商超业务由全国性商超到区域性商超,产品铺货率持续提升;公司深化数字化电商渠道运营,发展势头强劲,顾客引流和品牌推广效果显著。
海外市场方面,公司构建全球销售网络, RCEP协议生效促进公司国际市场的不断拓展,打开了公司产品新的增长空间,近两年非美市场在境外收入中的占比持续提升。
6)品牌建设方面:公司精选品牌 “小霸龙”和食材品牌“龙霸”。报告期,公司荣获艾媒咨询“中国预制菜品牌百强榜”和“中国即配预制菜品牌排行榜三十强”两项金榜奖项。
1、圣农食品
公司为中国最大的肉鸡养殖公司;为肯德基、麦当劳的指定供应商之一。公司预制菜为半成品预制菜为主;预制菜系列包含中式及西式预制菜,其中西式预制菜主要为炸鸡、烤鸡类西式半成品;中式预制菜也有宫保鸡等产品。
2、易太食品
公司总部在福建,为牛肉酒店半成品预制菜龙头,大约8亿销售收入。主要采用渠道+大单品策略。
大单品产品包括:牛柳、首抓扇子骨;
欧赛斯服务案例:通过千城万店,抢占终端策略,快速提高了公司的营销渠道覆盖率。服务三年,收入增长185%;公司从酒店半成品预制菜第三,成为细分行业第一。
3、亚明食品
福建省亚明食品公司成立于2003年,是一家集研发、生产、销售为一体的中国预制菜产业公司,公司共有米面制品、火锅料制品、团餐系列和家有星厨系列”五个系列共100多种产品。主要2B端销售,大师家宴预制菜大单品金牌扇子骨,是其王牌产品,年收入大约4-5亿元。
4、绿进食品:
厦门绿进食品,成立于2001年, 主要生产“绿进”牌速冻食品系列,包括松板肉、猪颈肉、猪肘骨等腌制肉制品系列、鹿筋等生肉制品系列、鳕鱼舌、鳕鱼排等鱼糜制品系列、熟菜系列共计5大系列50多个品种。“绿进” 主要向餐饮行业提供肉类食品,产品主要销往北京、上海等华东华南发达地区城市。年收入大约5亿元。
5、美好食品
为成都希望食品公司子公司。公司小酥肉销售收入10亿以上,白水大肠菜品销售收入在速冻火锅预制菜行业领先。
6、龙大食品
山东龙大美食股份有限公司(002726,SZ),前身创办于1996年。公司坚持以预制菜为核心的食品主体,以屠宰和养殖为两翼支撑的发展战略,致力于成为中华预制菜最佳供应商、中国领先的食品企业。
7、谷言食品
石家庄谷言食品品牌成立于1993年,隶属于石家庄市惠康食品有限公司。公司主要业务为猪肉预制菜、牛肉预制菜、速冻蔬菜半成品。
五、预制成品菜行业
盒马鲜生的数据表明,54%的95后消费者经常自己购买食材做饭,而半成品菜是他们最爱的商品之一,购买比例达到了65后的两倍。
1、同庆楼
品牌为中华老字号。2022年预制菜收入大约9000万元;
2022年,“大厨菜”(预制菜)业务发展迅速,产品线不断丰富,共有SKU41个,目前重点开发丸子系列、红烧系列、虾饼系列、酸菜系列和肥肠系列等。其中酸菜黑鱼片在南京苏果系统品类销售中持续排名第一;大厨面点系列共有SKU23个,2022年公司除不断研发面点新品外,重点研发小笼汤包的新工艺,解决产品在冷链运输中破裂的问题,目前已取得了突破性进展,同时基于产品的矩阵特点,研发了虾仁小笼汤包、蟹黄小笼汤包、菌菇小笼汤包等,目前虾仁小笼汤包已经上市销。
2、珍味小梅园
2020年连续获得三轮融资;2023年销售收入大约5-6亿元;
“珍味小梅园”的目标受众,和熟食卤味很相近,主要为年轻90后人群。选品上,根据饿了么外卖数据,酸菜鱼、宫保鸡丁、鱼香肉丝这些家常菜,成为预制菜的主要品种。
公司的经验。预制菜的爆款,有三个维度的特点。
l 选品逻辑:成品率要高,确保出圈率;加工方式简单;菜品最好具备网红元素;口味有成瘾性,可以提高复购。
l 品质:主料多、辅料多。
l 供应链:易包装、易运输。
1、盒马生鲜
1) 产品丰富:熟食、面点、半成品、时令品,共计1300多款单品
2) 预制菜SKU有200个左右,应季售卖的约为100个左右
优点:场景吸引力强,渠道品牌连锁(300+店)覆盖主要1、2线城市中高端人群广;缺点:预制菜单品性价比不足;
4、叮咚买菜
预制菜系列销量超1亿份:大满冠火锅,创下单日售出20万锅的记录,叮咚用户共吃掉大约1.3亿只小龙虾(大约累计销售4-5亿元)
5、西贝餐饮
双十一预制菜大热的西贝莜面旗舰,多次排名前五。主要品种有蒙古牛大骨、“莜面鱼鱼”、“蒙古奶酪饼”、“黄馍馍”、“红豆玉米窝窝头”,位居天猫超市面点热卖榜前四名。生产为合作工厂代工为主,公司把控质量。
6、麦子妈
麦子妈”是专业从事预制菜研发、生产、餐饮供应链服务的新锐品牌,获食品饮料新巨头元气森林集团战略投资控股。
麦子妈核心团队拥有8年以上预制菜行业经验,并签约多位米其林餐厅总厨、食品专家等顾问参与研发,旗下产品线涵盖开袋即烹、加热即食、速食面点以及牛排系列产品,其中多款产品获得比利时顶级美味大奖。
2021和2022连续两年获得天猫预制菜相关类目双11、年货节销量榜第一,并斩获21年天猫最具潜力宝藏新品牌大奖,2022年获得艾媒金榜中国预制菜品牌年度百强榜TOP4。
7、港兴记
总部香港,中高端粤式预制菜:目前已有成熟的产品线和完备供应链体系。主研经营燕鲍翅参肚宴会菜食材,包括:即食佛跳墙、鲍参翅肚大盆菜、吉品溏心鲍、黄焖鱼翅、鲍汁扣鲍鱼、小米海参等各式汤汁。
优势:针对性开发服务B端酒店宴席;预制菜达60多种,各式汤汁20余类,酒店消费场景适应性强。
六、其他特色产品预制菜(莲藕等)
1、荷藕行业规模:2022年行业规模近900亿元;随着健康食品成为主要消费潮流,国内和国际消费越来越受欢迎,预测未来十年市场规模稳定增长。

2、莲藕(或荷藕)产业链:上游育种、种植、采摘,中游深加工、下游经销零售;
3、莲藕企业产品
速冻藕盒(猪肉、鸡肉、海鲜、南瓜)等;
龙头企业:荷仙、天禾、美依莲、莲馨园;
4、主要原材料莲藕种植基地:
全国600万亩,江苏省种植大约130万亩;河北省大约150万亩;
1)江苏宝应县,品质最高
宝应县积极发展荷藕产业深加工,国家级产业园落地,三年内宝应荷藕产值将破百亿;
当地政府积极培植荷仙、天禾、美依莲、莲馨园等一批企业品牌,打造欣莲欣、瘦西湖、玉好、偶喜欢、帝莲、千子莲等产品品牌,初步构建了极具影响力的宝应荷藕品牌体系
主要优势:江苏莲藕种植面积第二;宝应县境内河湖密布,水资源总量共约为1.6亿立方米,水质达到和超过国家Ⅲ类标准。宝应莲藕综合营养最高,单位蛋白含量最高(宝应荷藕每100克可食部含蛋白质2.3克,脂肪0.1克,碳水化合物18.1克,钙18毫克,磷51毫克,铁4.4毫克,以及维生素b和维生素C)
2)洪湖地区:
《“洪湖荷藕”产业发展三年行动实施方案(2023—2025)》
洪湖大力发展荷藕产业,打造全国荷藕知名品牌,全力争创国家现代农业产业园和优势特色(荷藕)产业集群
5、莲藕产业生命周期
莲藕预制菜产业,依然处于市场导入期,未来发展空间很大;莲藕藕粉目前处于成长期阶段。

6、竞争趋势
跨界龙头:预制菜龙头企业安井、知味观、龙大,零食龙头良品铺子、百草味等纷纷跨界布局藕加工产品,分别以预制菜形态和零食形态抢滩市场份额;
行业主要龙头:荷仙、华贵等。华贵通过湖北荷藕的种植优势,以藕带、藕汤等大单品形成荷藕加工品牌的认知优势;众多小企业:江苏、湖北、安徽、山东拥有众多荷藕食品加工企业,通常以低价产品冲击抢占低端市场。
总结:
莲藕预制菜行业的底层逻辑和规律如下
1)行业目前竞争格局为一超多强的分散格局;品牌和渠道是行业主要驱动力;
2)下游餐饮市场门店总数超800万家,根据内部数据龙头企业荷仙渗透率不足0.1%;
3)龙头企业需要制定品牌战略体系,实施多渠道渗透才能提升收入规模;
4)行业渗透率很低,需要实施创新产品研发,通过2B和2C两种方式、多种渠道(餐饮等),提高渠道业绩;
5)公司需要做好结构化管理:管理好产品结构、渠道结构,才能管理好公司业务利润;
七、预制菜的电商数字分析
货架电商主要指天猫、京东、拼多多;内容电商主要指短视频、小视频、直播;
1、货架电商竞争开始升温

2、预制菜货架电商:品类格局市场处于品类认知初期,尚未走向细分化

3、预制菜货架电商:品类成交均价——二级类目下拆低价区竞争激烈,但货品价格存在上探空间

4、预制菜货架电商:价格段拆分——三级类目【包装速食菜/预制菜】百元以下竞争较激烈,百元以上价格段空白带极多

5、预制菜货架电商:月销趋势春节节点极大拉动销售,平日波动低,不受大促影响
6、2023年内容电商平台:预制菜

7、预制菜内容电商
概况:品类销售场景适合平台属性,整体销售份额较高,处于竞争期

8、预制菜内容电商市场:
竞争店铺增速超越销额增速,入局玩家激增,竟争局面白热

八、预制菜主要原材料市场分析
1、肉类预制菜分析:
强大的肉类供应链是预制菜企业的生命线,果蔬、调味品影响小;从预制菜原料的使用率来看,其中肉类使用率占62%,对价格影响最大,其次是鱼虾占比约为26%,调味品占8%,其余粮食、果蔬占比仅为4%,对价格影响较小;
政府出台政策支持本地农业发展,各原材料的产量充足,需求量会得到保障,但是价格不够稳定,对行业会造成一定程度的不利影响。
1)猪肉
猪肉预制菜在总预制菜市场规模大约30%-35%;
十大预制名菜,分别为东坡肉、回锅肉、九转大肠、咕噜肉、糖醋排骨、荔枝肉、京酱肉丝、粉蒸肉、农家小炒肉、排骨炖莲藕。
2)牛肉、羊肉等
牛羊肉预制菜在总预制菜市场规模大约10%;
主要预制菜有:
牛腩煲、小炒黄牛肉、咖喱牛肉、红煨牛蹄、文火牛肉;黑椒牛仔骨、馔玉麻辣牛柳、馔玉麻辣牛肉;
羊蝎子、红焖羊肉、孜然羊肉、葱爆羊肉、爆品香酥羊排、烤羊肉串等。
3)禽类(鸡鸭鹅等)
鸡鸭肉预制菜规模大约占总预制菜规模30%
1)采用鸡肉制作的菜系分析如下:
鸡肉--菜肴类
鲁菜的菜品名称有;香酥鸡、德州扒鸡、黄焖鸡、锅烧鸡、皮家烧鸡、魏氏熏鸡
布袋鸡、酒香鸡、崂山菇炖鸡、济南肴鸡
浙菜菜品名称有:叫花鸡、绍兴醉鸡、茶香鸡、神仙鸡、东坡鸡、油淋鸡、糟鸡等
闽菜、徽菜菜品名称:三杯鸡、元宵鸡、白斩河田鸡、窑鸡、永仙鸡、鸡公煲、地锅鸡、红烧土公鸡、黄山炖鸡、五柳蘑菇鸡等;
其余详细见图片,小食、特色炸鸡块等不做分析:

2、市场规模分析:
2022年中国禽类预制菜行业规模为1224亿元,同比增长25.3%;成为增长最快的细分市场;
A、鸡肉类别:大约总市场规模在600-700亿左右
小酥肉(鸡肉):市场规模超过100亿:
l 新希望美好:仅小酥肉一项单品在2022年年销售额高达12亿元
l 一亩田平台:小酥肉上榜“预制菜采购热度排名TOP15”
l 抖音:2022年的《春节数据报告》显示,在年夜饭菜品排名前10名中,小酥肉位列前三
扒鸡:全国市场超过100亿,德州扒鸡(22年收入7亿+);备注:以前没有归入预制菜;
宫爆鸡丁:餐饮店+京东天猫,全国超过100亿规模;味之香等龙头均有;
成为近两年类热度最高的川菜品种、全国川菜知名度最高、最受欢迎的品种之一。
主要生产厂家:味之香、许大师、美好食品、双汇食品等
椒麻鸡:全国休闲卤制品的零售额约为50亿元;前列预制菜龙头基本均生产
辣子鸡:全国年销售额突破50亿元;
猪肚鸡:全国年销售额突破50亿元
l 主要食材为猪肚和鸡肉,二者均为常见食材,属于广谱性食材,供应链也比较成熟,易实现标准化;
l 温氏食品、凑凑、海底捞、正大厨易、叮叮懒人菜、麦子妈、红小厨、味知香、贾国龙功夫菜等
咖喱鸡:2023年预计全国年销售额突破30亿元;
B、鸭肉类别:
种类:烤鸭、酱鸭、盐水鸭、卤鸭、腊鸭等
预计大致规模在300-400亿规模;
1)卤鸭小食:
鸭类小食--卤鸭掌、牙齿、鸭脖等
卤味行业规模将达3691亿元;但该类预制菜和目前店内卤煮区部不大;
2)烤鸭:市场规模:2021年烤鸭店的行业总产值达到了5300亿元;
抖音:国庆期间,获赞最多美食中,北京烤鸭位列前三
天猫:全聚德新品烤鸭礼盒登天猫双十一鸭肉零食热销榜第一;手工片制烤鸭礼盒以综合热销指数8.3,排名第一位;
如果将烤鸭实施工厂化加工为预制菜,预计未来将会有5%取代现有的烤鸭店市场;
但口感口味将和现场餐饮店吃饭有一定的差异。大约200-300亿规模;
对于酱卤、盐腌制鸭类别,区部差异不大。
3)盐水鸭:
市场规模:2020年,在餐饮业受疫情影响严重的情况下,南京仍然生产销售了6000万只鸭,总产值近50亿元,其中,盐水鸭占了绝大部分;预计全国规模超过100亿元;
3、蔬菜
按照《通知》给出的答案,中央厨房制作的菜肴,不纳入预制菜范围。仅经清洗、去皮、分切等简单加工未经烹制的净菜类食品,属于食用农产品,不属于预制菜。速冻面米食品、方便食品、盒饭等主食类产品不属于预制菜。
未经加工的净菜类,不属于狭义预制菜,且类别不多。本文不做深入分析。
4、其他
莲藕类等。本文只做莲藕类预制菜深入分析。莲藕类已经在上文中分析。
九、预制菜大单品分析
预制菜的主要大单品分析。本文主要分析规模超过50亿的前十大的大单品预制半成品(即烹)或成品菜(即食)预制菜。
第一爆品:小酥肉。口感嫩滑,为西南地区最爱。不过,目前全国已经广泛接受。市场规模超过100亿,预计还会较快速增长。
第二爆品:酸菜鱼
酸菜鱼,作为川菜中的佼佼者,一直以来都以其酸辣爽口的口感深受消费者喜爱。尤其在节假日和聚餐场合,酸菜鱼更是成为了不少消费者的首选菜品。
第三爆品:麻辣小龙虾
麻辣小龙虾,作为湖南特色美食的代表之一,以其鲜香辣味和独特的口感赢得了众多消费者的青睐。据统计,麻辣小龙虾预制菜在夏季的销量尤为突出。
第四爆品:宫保鸡丁
宫保鸡丁,融合了四川、山东、北京和贵州风味的经典菜品,以其色泽红亮、口感鲜辣的特点深受消费者喜爱。根据市场调查数据显示,宫保鸡丁预制菜在市场上的销量一直保持稳定增长。
第五爆品:梅菜扣肉
梅菜扣肉,作为客家传统名菜之一,以其肉质酥烂、味道香浓的特点而广受好评。
据统计,梅菜扣肉预制菜在节日期间的销量尤为突出。不少消费者会选择为节日主菜之一。
第六爆品:鱼香肉丝
作为川菜中的经典菜品之一,以其独特的鱼香味和丰富的口感赢得了广泛的赞誉。
第七爆品:糖醋里脊
糖醋里脊,在中国多个地方菜系中都有出现,其酸甜浓郁的口感一直备受食客们的青睐。
第八爆品:胡椒猪肚鸡
胡椒猪肚鸡,作为广东省传统名菜之一,以其口感鲜嫩、汤底浓郁的特点而受到广大消费者的喜爱。
据市场调查数据显示,胡椒猪肚鸡预制菜在冬季的销量尤为突出。
第九爆品:水煮牛肉
水煮牛肉,以其麻辣鲜香、肉质滑嫩的特点深受消费者喜爱。预制版的水煮牛肉,在保留传统风味的基础上,更加注重食材的新鲜度和烹饪工艺的精细化。
第十爆品:咕噜肉
咕噜肉,作为广东的传统特色名菜之一,色泽金黄、外酥里嫩、酸甜适中,菜品色彩诱人、口感丰富的特点而广受好评。
1、小酥肉:
预计到2027年整个预制菜的市场规模接近9000亿元,其中小酥肉为预制菜行业的超级大单品,2023年中国小酥肉市场规模已经突破100亿元。
在食材上,小酥肉一般以猪肉、鸡肉等为主,其中猪肉占比约为60%,鸡肉占比约为25%。随着小酥肉逐渐出圈,其原料也在逐渐拓展,变得越来越丰富。目前在市场上出现了以牛肉、鱿鱼等为原料的小酥肉,给了消费者更多的选择。
在B端,小酥肉具有熟料即烹的特点,在保证产品口感的同时,能有效缩短餐厅后厨的备菜时间,如今已在火锅、串串、烧烤等B端餐饮行业中获得广泛认可;甚至在很多的小吃快餐店中,小酥肉也作为一款经典小吃出现,成了“标配”。
在C端,随着消费场景的改变和空气炸锅等烹饪方式的普及,原本在特定场所才可以吃到的小酥肉,逐渐进入C端家庭消费场景。小酥肉行业整体呈现爆发式增长态势,发展潜力不容小觑。
小酥肉市场规模:年度全国超过100亿规模;
■从2016年开始,小酥肉整体市场规模不断扩大。2019年,在很多川渝火锅店的带动下,小酥肉市场规模首次突破10亿元。随着中国餐饮市场的逐渐复苏,有越来越多的餐厅将小酥肉作为标配的小吃产品,小酥肉的消费场景正在被不断拓展;
■来自尚普咨询的调研数据显示,2019年中国小酥肉市场的销量为5.4万吨;从2020年到2022年,小酥肉产品销量从13.9万吨增长到了43.1万吨,增长超2倍;
预计到2025年,中国小酥肉的销量预计将突破120万吨。NCBD(餐宝典)数据显示,2023年中国小酥肉市场规模已突破100亿元。

小酥肉的产业链:

2、鱼香肉丝
市场规模:年度全国超过100亿规模;
鱼香肉丝成为近两年类热度最高的川菜品种。登上“四川热门美食榜单”榜首,成为川菜的“门面担当”。其次,酸辣粉、麻婆豆腐、回锅肉、宫保鸡丁等经典川菜和特色小吃也成为四川美食的“代言人”。全国川菜知名度最高、最受欢迎的品种之一。
主要生产厂家:味之香、许大师、美好食品、双汇食品等
3、酸菜鱼
市场规模:预计全国市场规模超过100亿元。
酸菜鱼原本是一道经典的川菜,如今早已突破地域限制,在全国拥有广泛的消费客群。酸菜鱼预制菜也是率先跑出的一个预制菜大单品,在各大电商平台上销量颇为可观。在酸菜鱼预制菜中,鱼片、酸菜、调理包的品质和规格都比较容易标准化,消费者解冻之后加热就可以出锅,操作起来也较为方便。
据不完全统计,全国目前有超1000家企业在做酸菜鱼预制菜。这其中,广东的企业更为积极。2022年5月,广东省预制菜产业联合研究院成立大会暨预制菜团体标准发布会举行,发布了首批7项预制菜团体标准,该团体标准包括预制菜的定义、分类、质量标准、技术规程等。在这7项团体标准中,就包括酸菜鱼预制菜的标准。
据艾媒数据表示,酸菜鱼为预制菜行业的典型爆款产品。数据显示,中国酸菜鱼预制菜市场在2022年迎来高速增长,市场规模突破100亿元,预计2025年将达到204.7亿元。
餐饮行业标准化且最有名的酸菜鱼为太二酸菜鱼。
1)坚持标准化腌制酸菜;
2)合作专属酸菜腌制基地源头控制—酸菜原材料芥菜;
■ 芥菜生长周期∶90多天
■ 100家店一天酸菜供应量∶超14000斤
■ 根据南方气候试验最佳温度湿度和腌制时间
■ 腌制时间近一个月,确保口感脆爽
3)最好的酸菜鱼应该选用鲈鱼,口感好,但成本高;一般使用黑鱼、巴沙鱼;
产品关键:1)综合各种核心原材料品质控制 2)极致性价比优势
4、梅菜扣肉
市场规模:预计全国市场规模超过50亿元。
正宗的原材料:咸梅菜300-400g, 带皮五花肉500-600g(备注:不能用槽头肉,有淋巴,影响健康);其他原料包括:姜沫、葱沫、蒜沫、海鲜酱、腐乳汁等调料。
主要生产厂商,湖南许大师食品公司,年销售金额大约3-5亿;公司创始人成功将扣肉这一经典粤菜转化为爆款食材,并围绕扣肉开发了70多个单品,申请了8项专利。
核心要点:原材料品质严格控制、调味料齐全及加工工艺标准化;
其他:受市场欢迎的大单品
1、首抓扇子骨(易太食品主推)
市场规模:预计全国市场规模超过50亿元。
易太食品公司主推的第三大单品,销售过亿。
主要控制了质量标准:在产品开发上确保四点,(1)原材料严选、(2)工艺严控、(3)带肉率高、(4)品相整体,将品相整体做彻底贯穿,不惜工本。扇子骨高度超过11厘米。
2、蒜香骨
市场规模:预计全国市场规模超过50亿元。福建亚明食品推出梦8金牌骨,非常受市场欢迎。
