一句话观点:品牌战略本质解读(2)
一、跨境电商为什么要做品牌
征服全球市场必须做两件事:
1、卖货赚钱
2、品牌壁垒
卖货赚短期的钱,品牌壁垒赚长期的钱。
跨境电商短期的核心竞争力在于供应链洼地优势,长期的竞争力在于品牌高地壁垒。
从性价比主导的卖货思维到消费者心智预售的品牌思维,是跨境电商的必由之路。
供应链洼地优势依然茁壮的时候,启动打造品牌是跨境电商最优选择。

二、产品与品牌的关系——品牌是建立了超越产品以上的消费者链接
品牌是魂、产品是载体,消费者不仅购买了商品,而且购买了商品背后的意义价值,意义价值越大,品牌的溢价能力越强,茅台酒喝的不单是酒,而是面子。

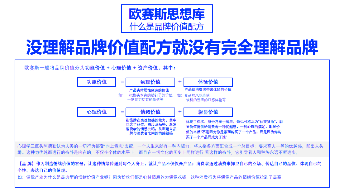
三、什么是品牌价值配方——没理解品牌价值配方就没有完全理解品牌
心理学三巨头阿德勒认为人类的一切行为都受"向上意志"支配,一个人生来就有一种内驱力,将人格各方面汇合成一个总目标:要求高人一等的优越感,即出人头地。这种为优越而进行的奋斗是内在的,不仅在个体的水平上,而且在一切文化的历史上同样进行着这样的奋斗,它引导着人和种族永远不断进步。
【品 牌】作为制造情绪价值的容器,让这种情绪传递到每个人身上,就让产品不仅仅是产品;消费者通过消费来捍卫自己的立场、传达自己的品位、体现自己的个性、表达自己的价值观。
如:偶像产业为什么是最典型的情绪价值产业呢?因为粉丝们都是心甘情愿的为偶像花钱,这种消费行为将偶像产品的情绪价值拉到了最高。

四、两种不同的竞争战略——外卷竞争与反卷竞争
一种是内卷的竞争方式,即处处相同的同质化竞争,以相同的定位、相同的产品、相同的渠道、相同的营销的竞争;
另一个是反卷的竞争方式,即处处不同的差异化竞争,以不同的定位、不同的产品、不同的营销的竞争。
内卷竞争由外而内,同质竞争,不可避免陷入价格血战,跌入红海,外卷竞争由内而外,不断创造外部价值,引领增长,进入蓝海。

五、品牌商业致胜关键三步——位置、营及销
什么是位置?即品牌能战胜所有竞争对手的位置,如三棵树战胜竞争对手的位置是健康漆,三顿半战胜竞争对手的位置是超即溶咖啡,元气森林战胜竞争对手的位置是三零气泡水。
什么是营?营是让产品好卖,包括产品深度开发、价值塑造、卖点提炼、产品结构规划、价值阶梯的设计、包装设计、陈列设计、价盘规划、渠道利益驱动机制设计等让产品好卖再入市。
什么是销?销是把产品卖掉,就是让产品大规模地触达客户,通过渠道把产品流通到市场,通过终端的静销力、动销力、促销策略、广告投放策略等把产品有效地卖出去。

六、世界上只有两种生意——静销力的生意和推介力的生意

七、事物的性质由取得支配地位的主要矛盾规定
做品牌一定要抓住品牌事业领域的第一性,比如速冻酒店餐的第一性就是“畅销菜”,抓住第一性的本质是抓住行业风口中风吹得最猛的地方,实施流量拦截,只有一次被占领的机会,占了就没有了。

八、品牌如何创造增长——品牌驱动增长有四个轮子
企业的增长只有一个可能,就是创造了更多的客户。彼得德鲁克说:“企业的成果在外部,内部只有成本”。
品牌驱动增长有四个轮子,包含了两个创造,两个抢夺,即:
1、创造需求
2、创造溢价
3、抢夺选择
4、抢夺复购

九、品牌只有营、销两个字
做好一个品牌只有营、销两个字。营是让产品好卖,销是把产品卖出去,营是品牌建立势能的动作,销是让产品抵达客户的工作,任何产品的销售都需要营在前、销在后。

十、如何找到企业优势——找到近乎荒谬的极端
每一家企业都要找到自己能比竞争对手做得好10倍的这个点,然后投入战略性竞争力量,在这个点上形成绝对的竞争优势,从而形成高度不对称的差异化。
从营销学传播学来说:最大化单一要素而产生的极致荒谬,最容易引发用户的强烈记忆和好感,最容易建立知名度和打通心智连接,这样才能最容易成为品牌。

十一、品牌脱颖而出的万分之一定律
三国演义中有名有姓的人物一共有500人左右,而三国时期中国一共有两千多万人,按千分之一算仍然有两万人,也就是说,三国时期名气最大的人是万分之一的概率。

十二、品牌崛起的五大关键要素
1)意义深远的核心价值;
2)伟大的产品创意;
3)一组独一无二的经营活动;
4)持续积累的复利效应;
5)强势突破的营销战役。

