一句话观点:解读消费者心理
一、全域经营时代的消费者决策流程
全域经营时代的消费者决策流程,要全面分析购前、购中和购后:消费者购前获取信息的方式,购中对比平台数,购后分享的主要形式。

二、品牌顾客价值配方
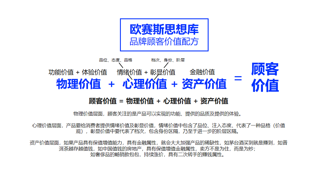
顾客价值 = 物理价值 + 心理价值 + 资产价值。
物理价值层面,顾客关注的是产品可以实现的功能、提供的品质及提供的体验;
心理价值层面,产品要给消费者提供情绪价值及彰显价值,情绪价值中包含了品位、注入态度、代表了一种品格(价值观),彰显价值中要代表了档次,包含身份区隔,乃至于进一步的阶层区隔;
资产价值层面,如果产品具有保值增值能力,具有金融属性,就会大大加强产品的稀缺性。

三、如何创造全新顾客价值
你以为利润的大门已经关上,真相是利润的大门刚刚打开。
功能价值有限,心理价值无限。
中国有150%的商品,但只有10%的品牌,大多数品牌其实还没有被发明。
以商品赚钱的时代已经落幕,以品牌赚钱的时代刚刚到来。
品牌赚的是什么钱呢?赚的是消费者价值创新的钱,品牌是与消费者建立全新关系的能力,你能创造出全新的客户价值,就能创造出全新的利润。

四、开发产品之前首先要解决用户需求的TSBS模型
用户需求的TSBS模型:
第一个T是TASK,即客户需要完成的任务是什么?
第二个S是SCENE,即客户在什么场景要完成这个任务?
第三个B是BARRIER,即客户要完成这个任务会碰到什么障碍?
第四个S是SOLUTION,即客户要通过什么解决方案完成这个任务?
TSBS是对Job to be done焦糖布丁需求认知框架的进一步补充及完善。
客户要完成的任务催生了客户的需求,创造了客户的购买动机,因为碰到了障碍,所以寻求更好的解决方案,从而产生产品开发的机会。

五、品牌如何满足用户
一个品牌应该从三方面满足用户——
功能价值:满足用户用的基础需求;
情绪价值:在情感层与消费者建立链接;
彰显价值:让消费者通过消费品牌成为他想成为的人。

