秩序重构与价值回归:白酒新周期下的增长法则
导语
过去三年,我们是不是共同经历了一个从‘信心满满’到‘充满困惑’的过程?我们突然发现,以前所有行之有效的方法,好像都失灵了。”尤其在白酒行业,大部分公司都在经历业绩下滑,如何去应对严峻的挑战呢?本文围绕白酒行业进行了研究,提出了切实有效的破局之道。
一、白酒行业置身百年未有之变局
我们用最新数据和现象说话,先看白酒行业的上市公司数据:
最近,白酒企业纷纷交出中期业绩“答卷”。
在21家白酒上市公司中,仅有6家维持了营收利润正增长,其余营收利润双双下滑,大多大幅下滑。洋河股份营收同比下降35.32%,净利润下降45.34%;水井坊、酒鬼酒等品牌同样表现不佳。相比2024年同期数据,白酒行业尚在调整深水期。
中国酒业协会理事长宋书玉披露出一组数据:2025年1-6月份,白酒规上企业数量为887家,与去年同期减少了100多家,规上企业数量进一步减少。
行业普遍数据:
· 价格倒挂普遍化:60%企业存在价格倒挂,高端酒跌幅显著(飞天茅台5年跌36.15%,君品习酒跌39.82%)。
· 库存周期延长:行业平均存货周转天数达900天(同比+10%),存货量增25%。
· 动销价格带下沉:畅销价位从300-500元转向100-300元,500-800元价位生存最艰难。
这不是一次简单的周期性波动,而是一次行业秩序的彻底重构 ,是旧增长范式的总破产。我们正从‘电梯模式’(跟随大盘增长)切换到‘攀岩模式’(必须依靠自身的战略选择和能力)。
判断依据:
除了茅台、五粮液之外,我们也看到了其他品牌正在实现利润增长,汾酒净利润同比增长1.13%,古井贡酒净利润同比增长2.49%,老白干净利润同比增长5.42%,金徽同比增长1.12%。
他们已经从‘电梯模式’(跟随大盘增长)切换到‘攀岩模式’。
“在攀岩模式下,成功不再属于最勇敢的人,而是属于 最专业、最系统、最善于寻找抓手的人 。”
二、深度洞察:新旧增长范式的根本性嬗变
1. 复盘与解构:传统增长的三驾马车为何失灵?
广告驱动型增长 :“央视标王”模式为何ROI越来越低?(流量去中心化、消费者免疫、品牌与销售隔离)
· 流量去中心:1995年秦池酒以6666万元竞得央视标王,风光无两,靠着央视加成,1996年销售收入即增长5倍,达9.5亿元。
现在我国网民规模达11.23亿人,互联网普及率达79.7%。现在电视仅成为装饰,手机为中心,千人千面。
· 消费者免疫:Z世代,个性化,更喜欢自己想要接受的产品。
· 品牌与销售隔离:效果无法追踪,现在正转向数字化营销,定向投放,ROI。
压货驱动型增长 :“大商制”为何难以为继?(渠道关系脆弱、价格体系崩盘、社会库存反噬)
· 压货如山: 任务只涨不跌成了铁律,终端动销慢如蜗牛。
· 资金窒息: “先款后货”已是行规。厂家一句“任务来了”,几百万、几千万的资金就得提前三个月甚至半年打出去,仿佛我们开的是印钞厂。
· 盈利微薄:很多名酒,看似不愁销路,但是一箱酒利润却少的可怜。不少经销商都在哭诉:“名酒就是个招牌,真正指望的还要靠其他酒撑起利润。”江苏某大商砍掉60%白酒业务转投精酿啤酒,"卖一瓶白酒亏20元,不如卖一箱啤酒赚5元"。
· 价格倒挂:飞天茅台批价较年初下跌12%,五粮液批价倒挂超200元,舍得酒业部分产品终端价仅为出厂价7折。
渠道驱动型增长 :“盘中盘”为何不灵?(消费模式的转变、利润透明化、推力失效)
· 消费习惯的转变:从酒店强制消费到消费者自带酒水到即时零售。
· 利润透明化:电商渠道让价格逐步透明
旧地图找不到新大陆,同时,单点努力的边际效益已趋近于零。未来的竞争,一定是体系化的竞争,全方位的竞争。
2. 预见与定义:新增长范式的四大支柱
从“品牌知名度”到“品牌认知度” :竞争的焦点从“打响名字”转向“占据一个独特的价值”。
从“产品多样化”到“超级大单品”“产品线梯次化” :胜利的关键从“铺货率”转向“入口率”。
从“压货驱动型”到“厂商一体化” :经营的核心从“压货”转向“利益共生”。
从“营销活动化”到“用户运营化” :组织的能力从“搞活动”转向“搞用户”。
三、系统破解:欧赛斯增长引擎四步法的深度拆解
第一引擎:【战略定位】定义你的战场,而非被动参战
核心问题:如何定义自己的战场?
从“茅五剑”到“茅五洋”“茅五汾”,铁打的茅五,流水的老三,我们看行业第三是如何定义你是谁。
“剑南春”-唐时宫廷宴,盛世剑南春,定义的是“唐朝贡酒”。
“洋河“-定义的是绵柔型浓香白酒。
“汾酒“-定义的是清香鼻祖,中国酒魂。
欧赛斯方法论认为:要在某个领域占据第一。

2. 第二引擎:【大单品线破局】聚焦一颗子弹,打穿市场
核心问题:如何打造一款能承载战略、带动全局的“核弹头”产品,甚至是“上下通吃“的产品线?
欧赛斯方法论认为: 白酒消费是一个价格带占位的产品。占据了白酒价格带,就掌握了消费者的选择。
酒类企业实施大单品线战略,不仅仅是一款大单品,要构建上下联动的大单品线,既要实施价格竞争,更要在核心产品上实施价值竞争,通过加码和升级大单品的品质、创新细分的消费场景服务等方式,提升需求粘性和不可替代性。
例子1:
古井 年份原浆古5,古8,古16,古20,古26。
古井贡酒年份原浆是如何突破的呢?
第一, 解决价位突破的先后排序问题。
第二, 通常在一个区域同时突破几个价位段基本不可能。古井在合肥先突破100+元价位古5 ,然后突破200+元价位古8,突破之后集中干 500+元价位古20,当然 500+元和 200+元都突破之后,对中间 300+元古16出现了两端带动,节奏非常清楚。
我们如何做?
大单品选择模型 :如何从几十个SKU中科学地选出“天选之子”。
通过波士顿矩阵进行产品选择,销量增长率、相对市场占有率,自定义参数进行产品筛选。并且动态化管理、找到最有可能成为【明星】、【金牛】的产品。
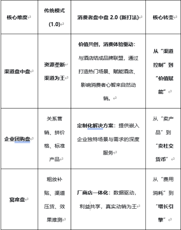
3. 第三引擎:【渠道赋能】构建新时代的“厂商命运共同体”
核心问题: 如何让经销商从“敌人”(压货对象)变成“战友”(动销伙伴)?
总部赋能系统 :如何帮助客户总部为经销商提供“武器弹药”,本质是利益共同体。

以宴席市场为例:
宴席市场是兵家必争之地,但粗放的费用投入效率低下。现在的关键是利用数字化工具实现“厂商店一体化”,确保每一分钱都花在真实动销上。
· 数据驱动的“一地一策”:郎酒红花郎在广东市场实现宴席场次145%的增长,核心是放弃了“一刀切”的补贴政策。他们通过一物一码等工具分析区域数据,针对不同市场设定差异化奖励门槛,并设计场景化权益。例如,在川渝婚宴市场,推出“幸福办婚宴,浪漫游庄园”的体验服务,将物质奖励升维为情感价值。
· 利益共享的“费用滴灌”:通过开瓶扫码,营销费用能精准、自动地分配给相关方(如门店、业务员、宴席主)。这种“共享式分润”机制让渠道各方因利益一致而主动推广,形成良性循环
· 行业新模式: BC联动,打造利益共同体。
案例:武陵-担当联盟大会
目前武陵终端客户,可分为联盟终端和普通终端,其中联盟终端分为“盟主”、“理事会成员”和“联盟成员”三个类别,目前担当联盟以20%-30%的数量,贡献了70%-80%的销量。相较于普通终端,联盟终端不仅是承担销量,也承担着维护市场秩序的功能。
以盟主为例,盟主不仅是区域内最高销量终端,更肩负监督市场发展,共同做大联盟销量的责任,在日常工作中,要协同拜访终端客户、收集市场反馈、协助终端解决问题,作为厂家和“担当联盟”沟通的桥梁。
对应的,联盟成员享受“年度市场共享奖励”,根据整体市场年度贡献奖励总额及该终端市场贡献占比。
通过“返利+大盘收益”的分利方式,配合厂家维护市场秩序、执行产品推广动作的终端,销售武陵酒的利润却能够达到20%—30%,相对稳定的高收益,激发了联盟成员销售武陵酒的积极性。
为提供了解决答案价格倒挂、库存与动销问题提供了解决答案价格倒挂、库存与动销问题。
4. 第四引擎:【用户运营】从“一次交易”到“终身价值”
核心问题: 如何让消费者爱上你,而不仅仅是买你?
欧赛斯方法论:
场景内容术 :在“封藏大典”“头牌酒”等仪式和内容厂及场景之外,还有哪些新场景进行创作。
• 汾酒在美术馆、咖啡馆开设“汾·动24H”快闪店;
• 茅台打造“茅台王子杯·奋斗美青春”赛事IP切入年轻圈层。
• 仰韶酒业施行多年“您喝酒 我代驾”活动。。
4、如何运营:332模式
3大对象锁定:行政事业、企业、社团
第一步:厂家按照区域以三大类型梳理公关团购单位,形成一张作战地图
第二步:按厂家资源、同籍两会、商家资源三条线,梳理分阶段推进单位
第三步:分月度、季度、年度评估推进,持续修正推进公关团购作战地图
3大体验升级:体验场馆、IP活动、社群运营
2大保障机制:组织建设、培训导入
建立团购部和定时培训
四、未来展望
未来的竞争,是系统能力的竞争。今天所有的投入,都是在为构建明 强大的系统免疫力而投资。它决定了你是周期中的牺牲者,还是新秩序的定义者。
欧赛斯,愿意成为您最专业的外部增长伙伴 。
